moveit2
The MoveIt Motion Planning Framework for ROS 2.
Main Page
Related Pages
Namespaces
Namespace List
Namespace Members
All
a
b
c
d
e
f
g
h
i
j
k
l
m
n
o
p
q
r
s
t
u
v
w
x
y
z
Functions
a
b
c
d
e
f
g
h
i
j
k
l
m
o
p
q
r
s
t
u
v
w
x
Variables
a
b
c
d
e
f
g
h
i
j
l
m
n
o
p
r
s
t
u
v
x
z
Typedefs
a
b
c
d
e
f
g
i
j
k
l
m
n
o
p
r
s
t
v
x
Enumerations
Enumerator
a
c
d
e
f
g
i
j
l
m
n
o
p
r
s
u
v
w
x
y
Classes
Class List
Class Index
Class Hierarchy
Class Members
All
_
a
b
c
d
e
f
g
h
i
j
k
l
m
n
o
p
q
r
s
t
u
v
w
x
z
~
Functions
_
a
b
c
d
e
f
g
h
i
j
k
l
m
n
o
p
q
r
s
t
u
v
w
x
z
~
Variables
_
a
b
c
d
e
f
g
h
i
j
k
l
m
n
o
p
q
r
s
t
u
v
w
x
z
Typedefs
a
b
c
d
e
f
g
i
j
k
l
m
o
p
q
r
s
t
v
w
Enumerations
Enumerator
a
b
c
d
f
g
h
i
j
l
m
n
o
p
r
s
t
u
v
Properties
Related Functions
Files
File List
File Members
All
_
a
b
c
d
e
f
g
h
i
j
l
m
n
o
p
q
r
s
t
u
v
w
x
z
Functions
a
b
c
d
f
g
h
i
j
l
m
n
o
p
q
r
s
t
u
v
w
x
Variables
c
d
e
g
i
j
l
m
n
p
r
s
t
v
z
Typedefs
Enumerations
Enumerator
Macros
_
a
b
c
e
f
i
m
o
q
t
v
•
All
Classes
Namespaces
Files
Functions
Variables
Typedefs
Enumerations
Enumerator
Properties
Friends
Macros
Pages
moveit_setup_assistant
moveit_setup_app_plugins
src
Namespaces
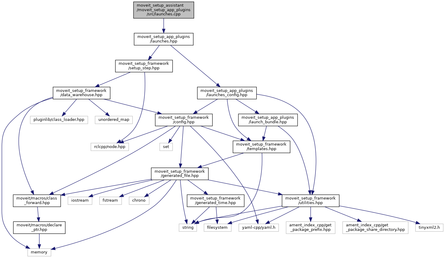
launches.cpp File Reference
#include <
moveit_setup_app_plugins/launches.hpp
>
Include dependency graph for launches.cpp:
Go to the source code of this file.
Namespaces
moveit_setup
moveit_setup::app
Generated by
1.9.1