|
moveit2
The MoveIt Motion Planning Framework for ROS 2.
|
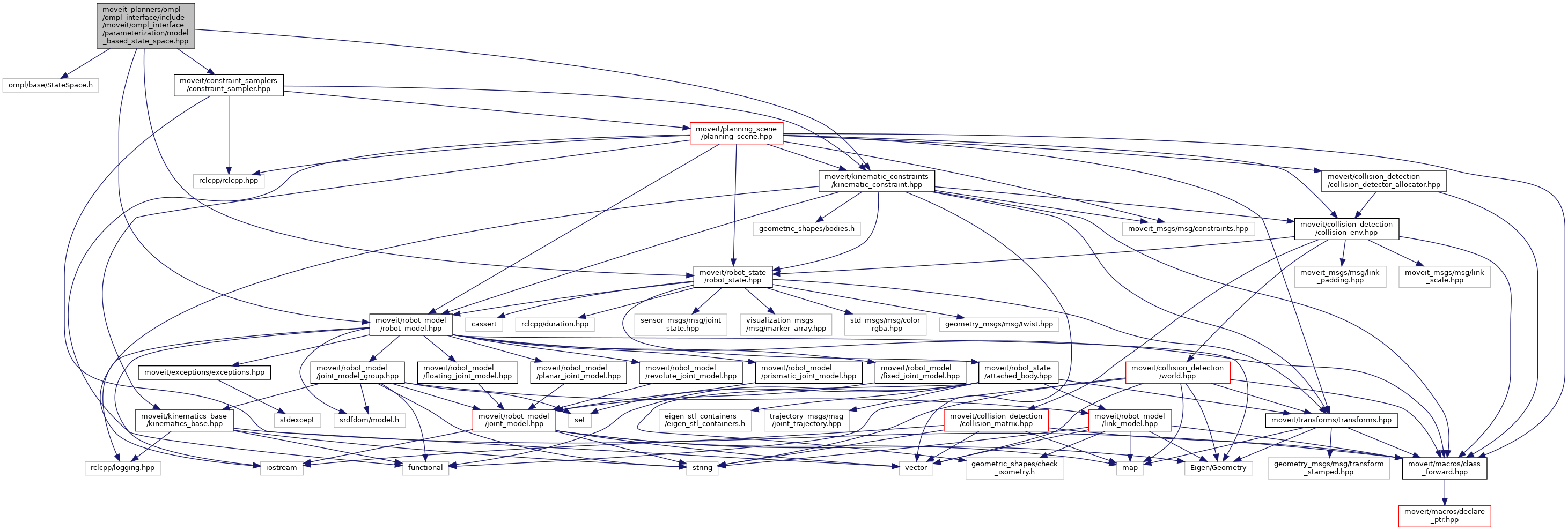
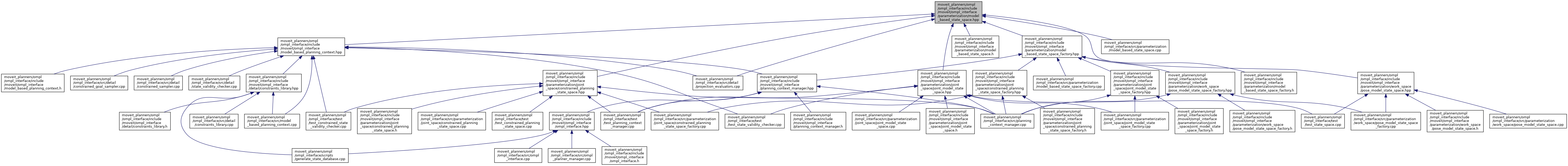
#include <ompl/base/StateSpace.h>#include <moveit/robot_model/robot_model.hpp>#include <moveit/robot_state/robot_state.hpp>#include <moveit/kinematic_constraints/kinematic_constraint.hpp>#include <moveit/constraint_samplers/constraint_sampler.hpp>

Go to the source code of this file.
Classes | |
| struct | ompl_interface::ModelBasedStateSpaceSpecification |
| class | ompl_interface::ModelBasedStateSpace |
| class | ompl_interface::ModelBasedStateSpace::StateType |
Namespaces | |
| ompl_interface | |
| The MoveIt interface to OMPL. | |
Typedefs | |
| typedef std::function< bool(const ompl::base::State *from, const ompl::base::State *to, const double t, ompl::base::State *state)> | ompl_interface::InterpolationFunction |
| typedef std::function< double(const ompl::base::State *state1, const ompl::base::State *state2)> | ompl_interface::DistanceFunction |
Functions | |
| ompl_interface::OMPL_CLASS_FORWARD (ModelBasedStateSpace) | |