|
moveit2
The MoveIt Motion Planning Framework for ROS 2.
|
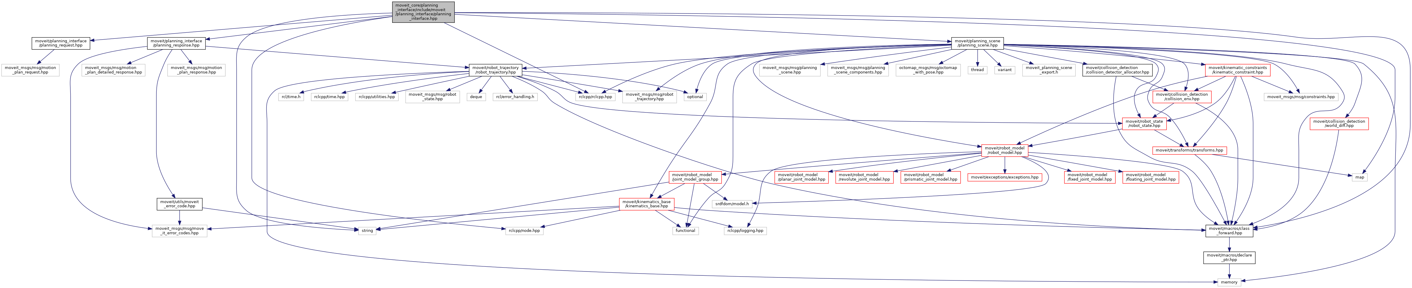
#include <moveit/macros/class_forward.hpp>#include <moveit/planning_interface/planning_request.hpp>#include <moveit/planning_interface/planning_response.hpp>#include <moveit/planning_scene/planning_scene.hpp>#include <rclcpp/node.hpp>#include <string>#include <map>#include <rclcpp/rclcpp.hpp>

Go to the source code of this file.
Classes | |
| struct | planning_interface::PlannerConfigurationSettings |
| Specify the settings for a particular planning algorithm, for a particular group. The Planner plugin uses these settings to configure the algorithm. More... | |
| class | planning_interface::PlanningContext |
| Representation of a particular planning context – the planning scene and the request are known, solution is not yet computed. More... | |
| class | planning_interface::PlannerManager |
| Base class for a MoveIt planner. More... | |
Namespaces | |
| planning_interface | |
| This namespace includes the base class for MoveIt planners. | |
Typedefs | |
| typedef std::map< std::string, PlannerConfigurationSettings > | planning_interface::PlannerConfigurationMap |
| Map from PlannerConfigurationSettings.name to PlannerConfigurationSettings. More... | |
Functions | |
| planning_interface::MOVEIT_CLASS_FORWARD (PlanningContext) | |
| planning_interface::MOVEIT_CLASS_FORWARD (PlannerManager) | |