|
moveit2
The MoveIt Motion Planning Framework for ROS 2.
|
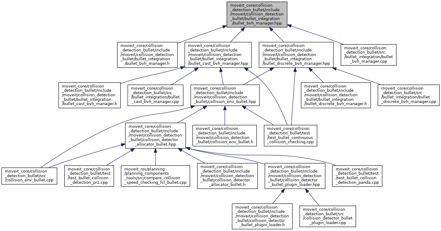
#include <moveit/collision_detection_bullet/bullet_integration/bullet_utils.hpp>#include <moveit/macros/class_forward.hpp>

Go to the source code of this file.
Classes | |
| class | collision_detection_bullet::BulletBVHManager |
| A bounding volume hierarchy (BVH) implementation of a tesseract contact manager. More... | |
Namespaces | |
| collision_detection_bullet | |
Functions | |
| collision_detection_bullet::MOVEIT_CLASS_FORWARD (BulletBVHManager) | |