|
moveit2
The MoveIt Motion Planning Framework for ROS 2.
|
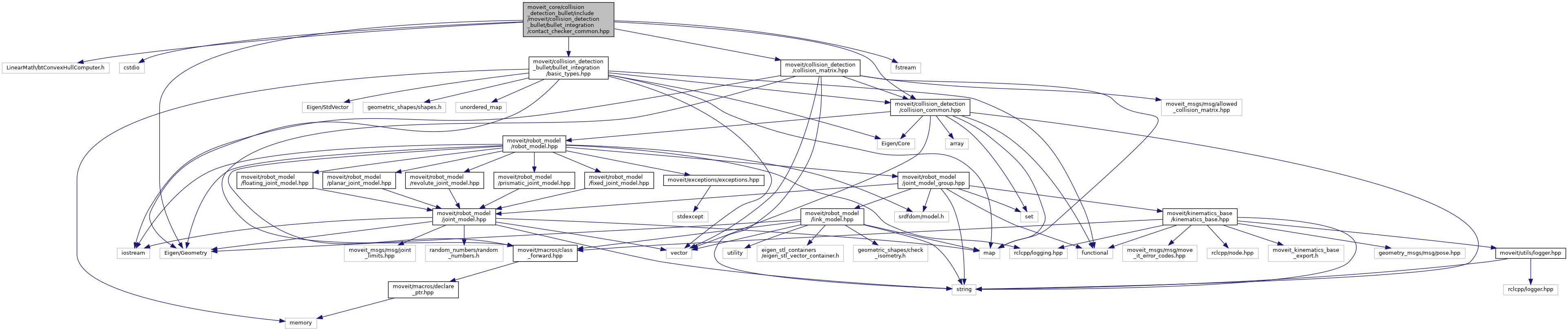
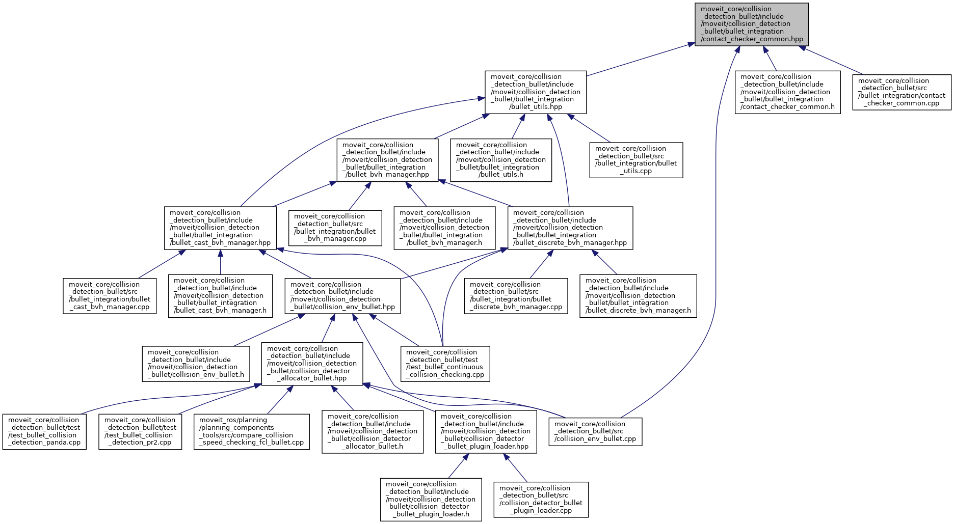
#include <LinearMath/btConvexHullComputer.h>#include <cstdio>#include <Eigen/Geometry>#include <fstream>#include <moveit/collision_detection_bullet/bullet_integration/basic_types.hpp>#include <moveit/collision_detection/collision_common.hpp>#include <moveit/collision_detection/collision_matrix.hpp>

Go to the source code of this file.
Namespaces | |
| collision_detection_bullet | |
Functions | |
| std::pair< std::string, std::string > | collision_detection_bullet::getObjectPairKey (const std::string &obj1, const std::string &obj2) |
| Get a key for two object to search the collision matrix. More... | |
| bool | collision_detection_bullet::isLinkActive (const std::vector< std::string > &active, const std::string &name) |
| This will check if a link is active provided a list. If the list is empty the link is considered active. More... | |
| collision_detection::Contact * | collision_detection_bullet::processResult (ContactTestData &cdata, collision_detection::Contact &contact, const std::pair< std::string, std::string > &key, bool found) |
| Stores a single contact result in the requested way. More... | |
| int | collision_detection_bullet::createConvexHull (AlignedVector< Eigen::Vector3d > &vertices, std::vector< int > &faces, const AlignedVector< Eigen::Vector3d > &input, double shrink=-1, double shrinkClamp=-1) |
| Create a convex hull from vertices using Bullet Convex Hull Computer. More... | |