moveit2
The MoveIt Motion Planning Framework for ROS 2.
Classes | Namespaces | Enumerations | Functions
distance_field.hpp File Reference
#include <moveit/macros/class_forward.hpp>
#include <moveit/distance_field/voxel_grid.hpp>
#include <visualization_msgs/msg/marker.hpp>
#include <visualization_msgs/msg/marker_array.hpp>
#include <Eigen/Core>
#include <Eigen/Geometry>
#include <eigen_stl_containers/eigen_stl_containers.h>
#include <rclcpp/rclcpp.hpp>
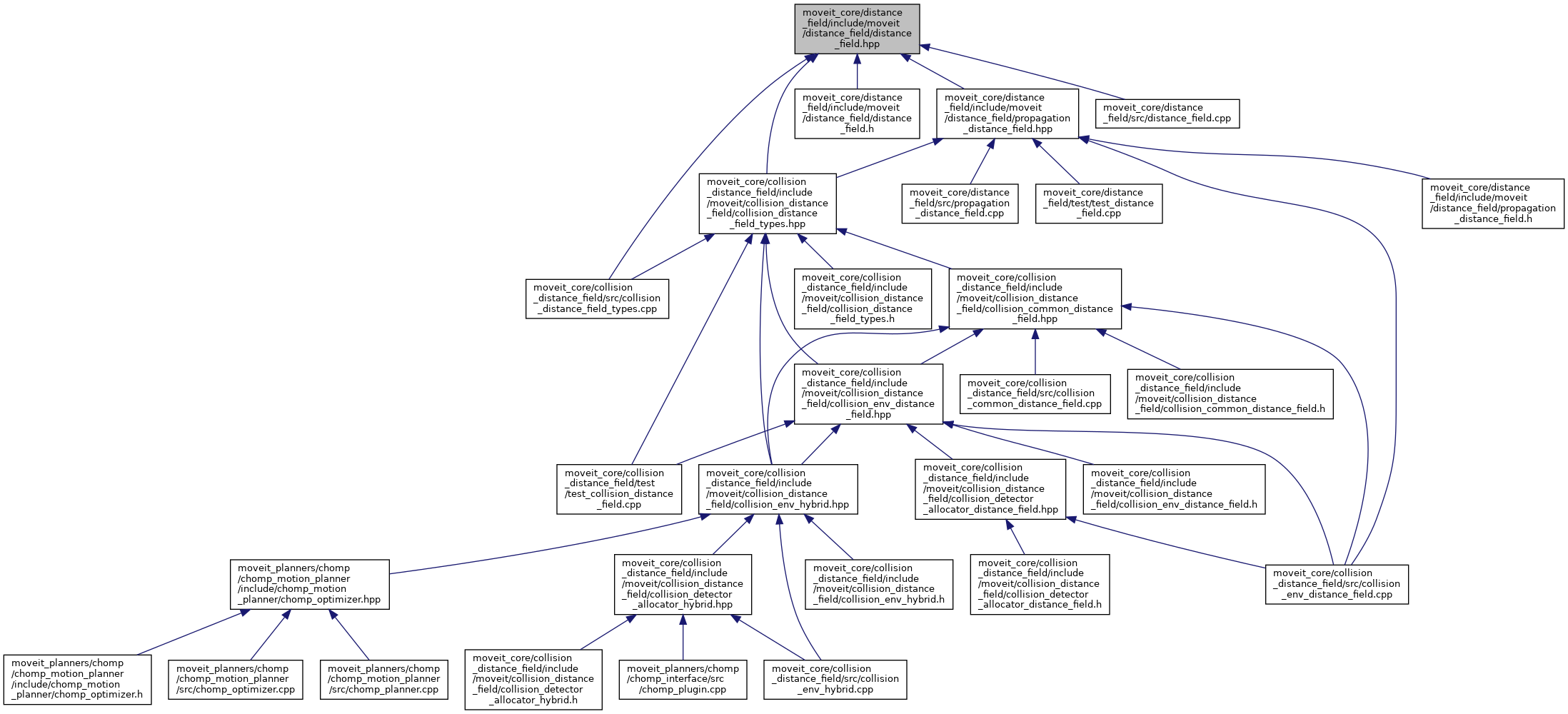
Include dependency graph for distance_field.hpp:
This graph shows which files directly or indirectly include this file:

Go to the source code of this file.

Classes

class  distance_field::DistanceField
 DistanceField is an abstract base class for computing distances from sets of 3D obstacle points. The distance assigned to a freespace cell should be the distance to the closest obstacle cell. Cells that are obstacle cells should either be marked as zero distance, or may have a negative distance if a signed version of the distance field is being used and an obstacle point is internal to an obstacle volume. More...
 

Namespaces

 shapes
 
 octomap
 
 distance_field
 Namespace for holding classes that generate distance fields.
 

Enumerations

enum  distance_field::PlaneVisualizationType { distance_field::XY_PLANE , distance_field::XZ_PLANE , distance_field::YZ_PLANE }
 The plane to visualize. More...
 

Functions

 shapes::MOVEIT_CLASS_FORWARD (Shape)
 
 distance_field::MOVEIT_CLASS_FORWARD (DistanceField)