moveit2
The MoveIt Motion Planning Framework for ROS 2.
Macros
declare_ptr.hpp File Reference
#include <memory>
Include dependency graph for declare_ptr.hpp:
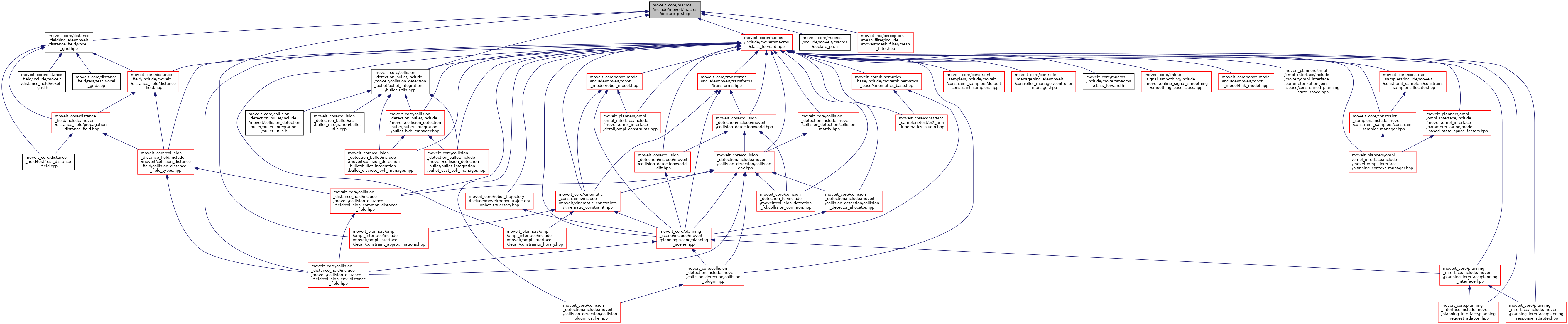
This graph shows which files directly or indirectly include this file:

Go to the source code of this file.

Macros

#define MOVEIT_DECLARE_PTR(Name, Type)
 
#define MOVEIT_DECLARE_PTR_MEMBER(Type)
 

Macro Definition Documentation

◆ MOVEIT_DECLARE_PTR

#define MOVEIT_DECLARE_PTR (   Name,
  Type 
)
Value:
typedef std::shared_ptr<Type> Name##Ptr; \
typedef std::shared_ptr<const Type> Name##ConstPtr; \
typedef std::weak_ptr<Type> Name##WeakPtr; \
typedef std::weak_ptr<const Type> Name##ConstWeakPtr; \
typedef std::unique_ptr<Type> Name##UniquePtr; \
typedef std::unique_ptr<const Type> Name##ConstUniquePtr

Definition at line 54 of file declare_ptr.hpp.

◆ MOVEIT_DECLARE_PTR_MEMBER

#define MOVEIT_DECLARE_PTR_MEMBER (   Type)
Value:
typedef std::shared_ptr<Type> Ptr; \
typedef std::shared_ptr<const Type> ConstPtr; \
typedef std::weak_ptr<Type> WeakPtr; \
typedef std::weak_ptr<const Type> ConstWeakPtr; \
typedef std::unique_ptr<Type> UniquePtr; \
typedef std::unique_ptr<const Type> ConstUniquePtr

Definition at line 70 of file declare_ptr.hpp.