moveit2
The MoveIt Motion Planning Framework for ROS 2.
Main Page
Related Pages
Namespaces
Namespace List
Namespace Members
All
a
b
c
d
e
f
g
h
i
j
k
l
m
n
o
p
q
r
s
t
u
v
w
x
y
z
Functions
a
b
c
d
e
f
g
h
i
j
k
l
m
o
p
q
r
s
t
u
v
w
x
Variables
a
b
c
d
e
f
g
h
i
j
l
m
n
o
p
r
s
t
u
v
x
z
Typedefs
a
b
c
d
e
f
g
i
j
k
l
m
n
o
p
r
s
t
v
x
Enumerations
Enumerator
a
c
d
e
f
g
i
j
l
m
n
o
p
r
s
u
v
w
x
y
Classes
Class List
Class Index
Class Hierarchy
Class Members
All
_
a
b
c
d
e
f
g
h
i
j
k
l
m
n
o
p
q
r
s
t
u
v
w
x
z
~
Functions
_
a
b
c
d
e
f
g
h
i
j
k
l
m
n
o
p
q
r
s
t
u
v
w
x
z
~
Variables
_
a
b
c
d
e
f
g
h
i
j
k
l
m
n
o
p
q
r
s
t
u
v
w
x
z
Typedefs
a
b
c
d
e
f
g
i
j
k
l
m
o
p
q
r
s
t
v
w
Enumerations
Enumerator
a
b
c
d
f
g
h
i
j
l
m
n
o
p
r
s
t
u
v
Properties
Related Functions
Files
File List
File Members
All
_
a
b
c
d
e
f
g
h
i
j
l
m
n
o
p
q
r
s
t
u
v
w
x
z
Functions
a
b
c
d
f
g
h
i
j
l
m
n
o
p
q
r
s
t
u
v
w
x
Variables
c
d
e
g
i
j
l
m
n
p
r
s
t
v
z
Typedefs
Enumerations
Enumerator
Macros
_
a
b
c
e
f
i
m
o
q
t
v
•
All
Classes
Namespaces
Files
Functions
Variables
Typedefs
Enumerations
Enumerator
Properties
Friends
Macros
Pages
moveit_core
planning_scene
include
moveit
planning_scene
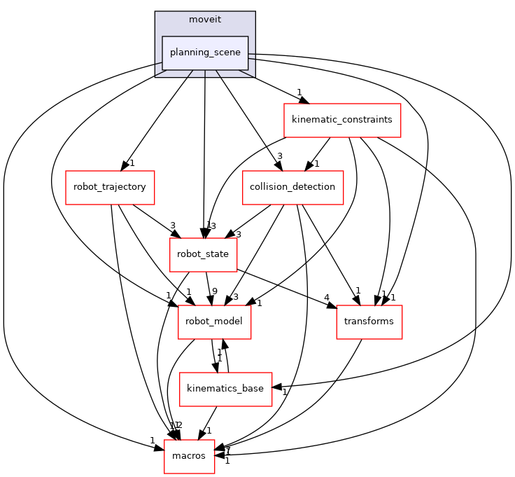
planning_scene Directory Reference
Directory dependency graph for planning_scene:
Files
file
planning_scene.h
[code]
file
planning_scene.hpp
[code]
Generated by
1.9.1