moveit2
The MoveIt Motion Planning Framework for ROS 2.
Functions
import_from_text.cpp File Reference
#include <moveit/warehouse/planning_scene_storage.hpp>
#include <moveit/warehouse/constraints_storage.hpp>
#include <moveit/warehouse/state_storage.hpp>
#include <moveit/planning_scene_monitor/planning_scene_monitor.hpp>
#include <moveit/kinematic_constraints/utils.hpp>
#include <moveit/robot_state/conversions.hpp>
#include <tf2_eigen/tf2_eigen.hpp>
#include <boost/program_options/cmdline.hpp>
#include <boost/program_options/options_description.hpp>
#include <boost/program_options/parsers.hpp>
#include <boost/program_options/variables_map.hpp>
#include <moveit/utils/logger.hpp>
Include dependency graph for import_from_text.cpp:

Go to the source code of this file.

Functions

rclcpp::Logger getLogger ()
 
void parseStart (std::istream &in, planning_scene_monitor::PlanningSceneMonitor *psm, moveit_warehouse::RobotStateStorage *rs)
 
void parseLinkConstraint (std::istream &in, planning_scene_monitor::PlanningSceneMonitor *psm, moveit_warehouse::ConstraintsStorage *cs)
 
void parseGoal (std::istream &in, planning_scene_monitor::PlanningSceneMonitor *psm, moveit_warehouse::ConstraintsStorage *cs)
 
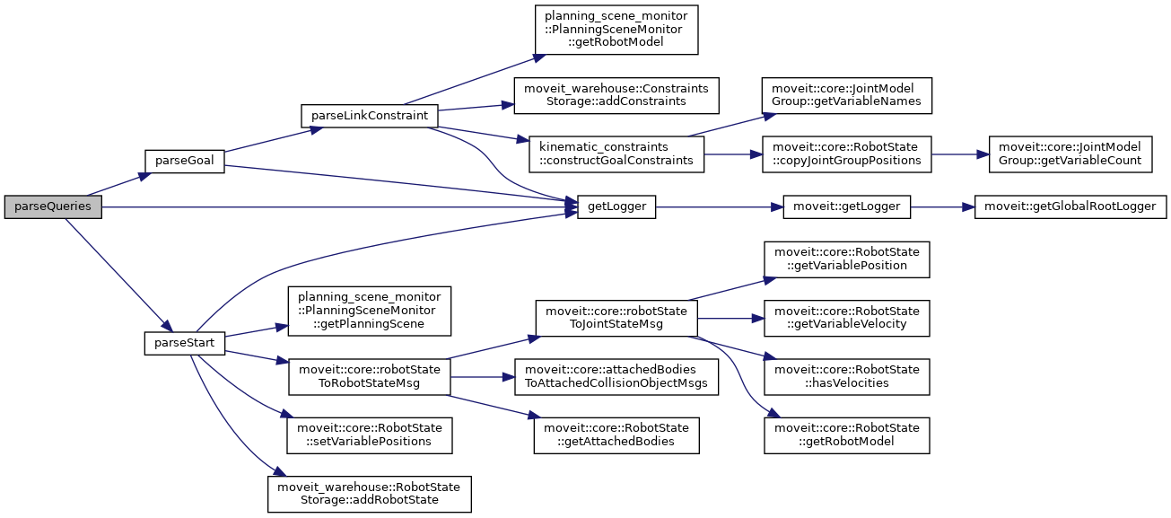
void parseQueries (std::istream &in, planning_scene_monitor::PlanningSceneMonitor *psm, moveit_warehouse::RobotStateStorage *rs, moveit_warehouse::ConstraintsStorage *cs)
 
int main (int argc, char **argv)
 

Function Documentation

◆ getLogger()

rclcpp::Logger getLogger ( )

Definition at line 52 of file import_from_text.cpp.

Here is the call graph for this function:
Here is the caller graph for this function:

◆ main()

int main ( int  argc,
char **  argv 
)

Definition at line 222 of file import_from_text.cpp.

Here is the call graph for this function:

◆ parseGoal()

void parseGoal ( std::istream &  in,
planning_scene_monitor::PlanningSceneMonitor psm,
moveit_warehouse::ConstraintsStorage cs 
)

Definition at line 162 of file import_from_text.cpp.

Here is the call graph for this function:
Here is the caller graph for this function:

◆ parseLinkConstraint()

void parseLinkConstraint ( std::istream &  in,
planning_scene_monitor::PlanningSceneMonitor psm,
moveit_warehouse::ConstraintsStorage cs 
)

Definition at line 104 of file import_from_text.cpp.

Here is the call graph for this function:
Here is the caller graph for this function:

◆ parseQueries()

Definition at line 194 of file import_from_text.cpp.

Here is the call graph for this function:

◆ parseStart()

void parseStart ( std::istream &  in,
planning_scene_monitor::PlanningSceneMonitor psm,
moveit_warehouse::RobotStateStorage rs 
)

Definition at line 57 of file import_from_text.cpp.

Here is the call graph for this function:
Here is the caller graph for this function: