|
moveit2
The MoveIt Motion Planning Framework for ROS 2.
|
Classes | |
| struct | JointLimits |
| struct | SoftJointLimits |
Functions | |
| bool | declareParameters (const std::string &joint_name, const rclcpp::Node::SharedPtr &node, const std::string ¶m_ns) |
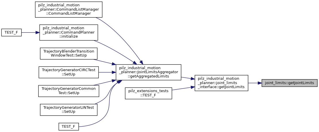
| bool | getJointLimits (const std::string &joint_name, const rclcpp::Node::SharedPtr &node, const std::string ¶m_ns, JointLimits &limits) |
| Populate a JointLimits instance from the ROS parameter server. More... | |
| bool | getJointLimits (const std::string &joint_name, const rclcpp::Node::SharedPtr &node, const std::string ¶m_ns, SoftJointLimits &soft_limits) |
| Populate a SoftJointLimits instance from the ROS parameter server. More... | |
|
inline |
Definition at line 44 of file joint_limits_rosparam.hpp.

|
inline |
Populate a JointLimits instance from the ROS parameter server.
It is assumed that the following parameter structure is followed on the provided NodeHandle. Unspecified parameters are simply not added to the joint limits specification.
This specification is similar to the one used by MoveIt!, but additionally supports jerk and effort limits.
| [in] | joint_name | Name of joint whose limits are to be fetched. |
| [in] | node | NodeHandle where the joint limits are specified. |
| [out] | limits | Where joint limit data gets written into. Limits specified in the parameter server will overwrite existing values. Values in limits not specified in the parameter server remain unchanged. |
joint_limits/joint_name parameter exists in node), false otherwise. Definition at line 112 of file joint_limits_rosparam.hpp.

|
inline |
Populate a SoftJointLimits instance from the ROS parameter server.
It is assumed that the following parameter structure is followed on the provided NodeHandle. Only completely specified soft joint limits specifications will be considered valid.
This specification is similar to the specification of the safety_controller tag in the URDF, adapted to the parameter server.
| [in] | joint_name | Name of joint whose limits are to be fetched. |
| [in] | node | NodeHandle where the joint limits are specified. |
| [out] | soft_limits | Where soft joint limit data gets written into. Limits specified in the parameter server will overwrite existing values. |
k_position, k_velocity, soft_lower_limit and soft_upper_limit exist in joint_limits/joint_name namespace), false otherwise. Definition at line 257 of file joint_limits_rosparam.hpp.