|
moveit2
The MoveIt Motion Planning Framework for ROS 2.
|
Namespaces | |
| costs | |
| filters | |
| math | |
| noise | |
| visualization | |
Classes | |
| class | StompPlanningContext |
| class | ComposableTask |
| class | StompPlannerManager |
Typedefs | |
| using | Joints = std::vector< const moveit::core::JointModel * > |
| using | StateValidatorFn = std::function< double(const Eigen::VectorXd &state_positions)> |
| using | NoiseGeneratorFn = std::function< bool(const Eigen::MatrixXd &values, Eigen::MatrixXd &noisy_values, Eigen::MatrixXd &noise)> |
| using | CostFn = std::function< bool(const Eigen::MatrixXd &values, Eigen::VectorXd &costs, bool &validity)> |
| using | FilterFn = std::function< bool(const Eigen::MatrixXd &values, Eigen::MatrixXd &filtered_values)> |
| using | PostIterationFn = std::function< void(int iteration_number, double cost, const Eigen::MatrixXd &values)> |
| using | DoneFn = std::function< void(bool success, int total_iterations, double final_cost, const Eigen::MatrixXd &values)> |
Functions | |
| std::vector< double > | getPositions (const moveit::core::RobotState &state, const Joints &joints) |
| void | setJointPositions (const Eigen::VectorXd &values, const Joints &joints, moveit::core::RobotState &state) |
| void | fillRobotTrajectory (const Eigen::MatrixXd &trajectory_values, const moveit::core::RobotState &reference_state, robot_trajectory::RobotTrajectory &trajectory) |
| robot_trajectory::RobotTrajectory | matrixToRobotTrajectory (const Eigen::MatrixXd &trajectory_values, const moveit::core::RobotState &reference_state, const moveit::core::JointModelGroup *group=nullptr) |
| Eigen::MatrixXd | robotTrajectoryToMatrix (const robot_trajectory::RobotTrajectory &trajectory) |
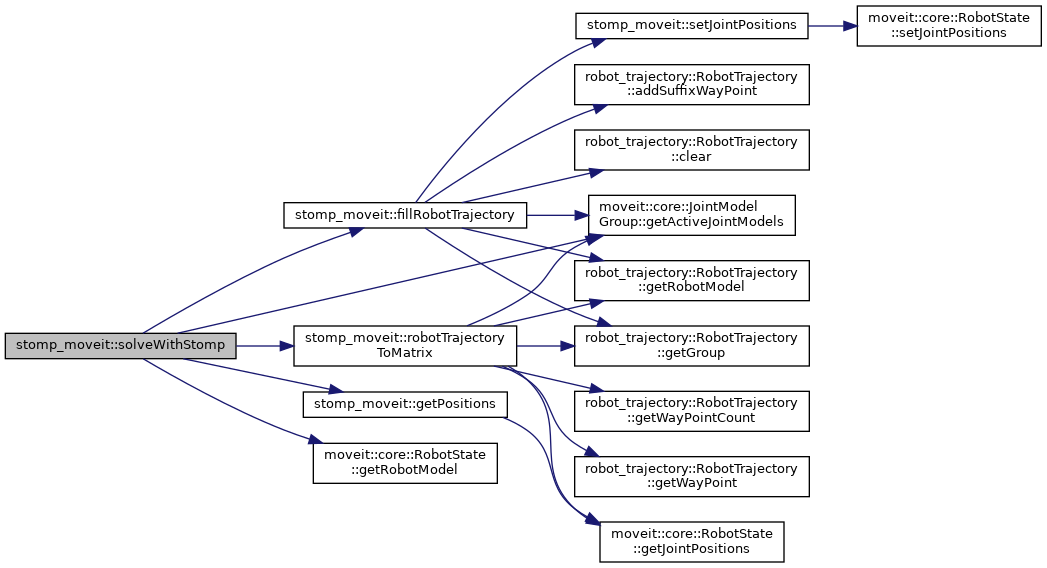
| bool | solveWithStomp (const std::shared_ptr< stomp::Stomp > &stomp, const moveit::core::RobotState &start_state, const moveit::core::RobotState &goal_state, const moveit::core::JointModelGroup *group, const robot_trajectory::RobotTrajectoryPtr &input_trajectory, robot_trajectory::RobotTrajectoryPtr &output_trajectory) |
| bool | extractSeedTrajectory (const planning_interface::MotionPlanRequest &req, const moveit::core::RobotModelConstPtr &robot_model, robot_trajectory::RobotTrajectoryPtr &seed) |
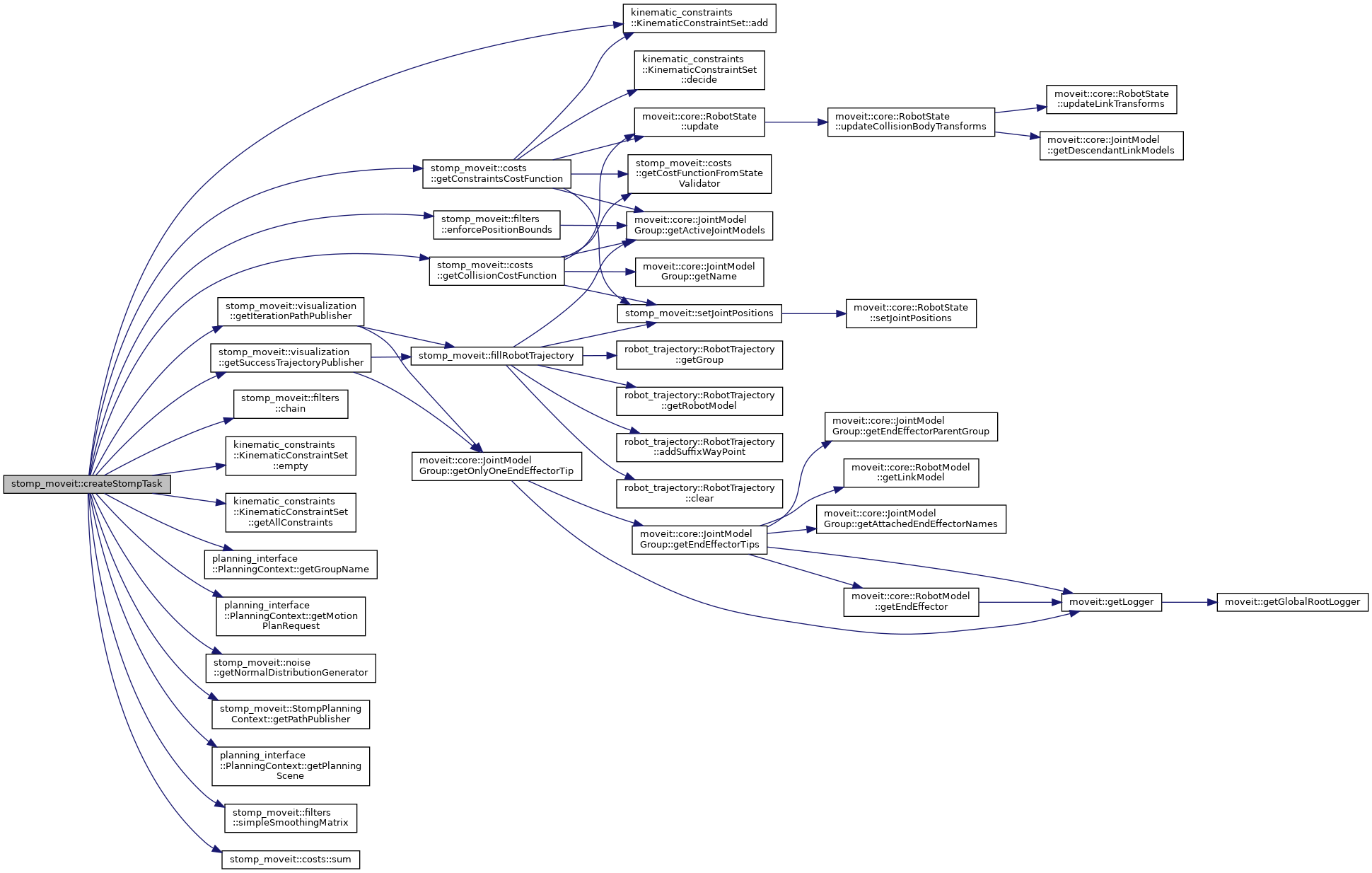
| stomp::TaskPtr | createStompTask (const stomp::StompConfiguration &config, StompPlanningContext &context) |
| stomp::StompConfiguration | getStompConfig (const stomp_moveit::Params ¶ms, size_t num_dimensions) |
| using stomp_moveit::CostFn = typedef std::function<bool(const Eigen::MatrixXd& values, Eigen::VectorXd& costs, bool& validity)> |
Definition at line 65 of file stomp_moveit_task.hpp.
| using stomp_moveit::DoneFn = typedef std::function<void(bool success, int total_iterations, double final_cost, const Eigen::MatrixXd& values)> |
Definition at line 71 of file stomp_moveit_task.hpp.
| using stomp_moveit::FilterFn = typedef std::function<bool(const Eigen::MatrixXd& values, Eigen::MatrixXd& filtered_values)> |
Definition at line 67 of file stomp_moveit_task.hpp.
| using stomp_moveit::Joints = typedef std::vector<const moveit::core::JointModel*> |
Definition at line 47 of file conversion_functions.hpp.
| using stomp_moveit::NoiseGeneratorFn = typedef std::function<bool(const Eigen::MatrixXd& values, Eigen::MatrixXd& noisy_values, Eigen::MatrixXd& noise)> |
Definition at line 62 of file stomp_moveit_task.hpp.
| using stomp_moveit::PostIterationFn = typedef std::function<void(int iteration_number, double cost, const Eigen::MatrixXd& values)> |
Definition at line 69 of file stomp_moveit_task.hpp.
| using stomp_moveit::StateValidatorFn = typedef std::function<double(const Eigen::VectorXd& state_positions)> |
Definition at line 53 of file cost_functions.hpp.
| stomp::TaskPtr stomp_moveit::createStompTask | ( | const stomp::StompConfiguration & | config, |
| StompPlanningContext & | context | ||
| ) |
Definition at line 147 of file stomp_moveit_planning_context.cpp.


| bool stomp_moveit::extractSeedTrajectory | ( | const planning_interface::MotionPlanRequest & | req, |
| const moveit::core::RobotModelConstPtr & | robot_model, | ||
| robot_trajectory::RobotTrajectoryPtr & | seed | ||
| ) |
Definition at line 94 of file stomp_moveit_planning_context.cpp.


| void stomp_moveit::fillRobotTrajectory | ( | const Eigen::MatrixXd & | trajectory_values, |
| const moveit::core::RobotState & | reference_state, | ||
| robot_trajectory::RobotTrajectory & | trajectory | ||
| ) |
Writes the provided position value sequence into a robot trajectory.
| trajectory_values | The joint value sequence to copy the waypoints from |
| reference_state | A robot state providing default joint values and robot model |
| trajectory | The robot trajectory containing waypoints with updated values |
Definition at line 92 of file conversion_functions.hpp.


| std::vector<double> stomp_moveit::getPositions | ( | const moveit::core::RobotState & | state, |
| const Joints & | joints | ||
| ) |
Copies the position values of a robot state filtered by the provided joints.
| state | The RobotState to copy the values from |
| joints | The joints that should be considered |
Definition at line 57 of file conversion_functions.hpp.


| stomp::StompConfiguration stomp_moveit::getStompConfig | ( | const stomp_moveit::Params & | params, |
| size_t | num_dimensions | ||
| ) |
Definition at line 191 of file stomp_moveit_planning_context.cpp.

| robot_trajectory::RobotTrajectory stomp_moveit::matrixToRobotTrajectory | ( | const Eigen::MatrixXd & | trajectory_values, |
| const moveit::core::RobotState & | reference_state, | ||
| const moveit::core::JointModelGroup * | group = nullptr |
||
| ) |
Constructs a new robot trajectory with the waypoints provided in the input matrix.
| trajectory_values | The waypoints and positions to copy |
| reference_state | The RobotState with default joint values and robot model |
| group | An optional JointModelGroup to filter for joints |
Definition at line 118 of file conversion_functions.hpp.

| Eigen::MatrixXd stomp_moveit::robotTrajectoryToMatrix | ( | const robot_trajectory::RobotTrajectory & | trajectory | ) |
Copies the waypoint positions of a RobotTrajectory into an Eigen matrix.
| trajectory | The RobotTrajectory to read the waypoint positions fromi |
Definition at line 134 of file conversion_functions.hpp.


| void stomp_moveit::setJointPositions | ( | const Eigen::VectorXd & | values, |
| const Joints & | joints, | ||
| moveit::core::RobotState & | state | ||
| ) |
Writes the provided position values into a robot state.
This function requires the dimension of values and joints to be equal!
| values | The joint position values to copy from |
| joints | The joints that should be considered |
| state | The robot state to update with the new joint values |
Definition at line 77 of file conversion_functions.hpp.


| bool stomp_moveit::solveWithStomp | ( | const std::shared_ptr< stomp::Stomp > & | stomp, |
| const moveit::core::RobotState & | start_state, | ||
| const moveit::core::RobotState & | goal_state, | ||
| const moveit::core::JointModelGroup * | group, | ||
| const robot_trajectory::RobotTrajectoryPtr & | input_trajectory, | ||
| robot_trajectory::RobotTrajectoryPtr & | output_trajectory | ||
| ) |
Definition at line 67 of file stomp_moveit_planning_context.cpp.

