moveit2
The MoveIt Motion Planning Framework for ROS 2.
Classes | Macros | Functions
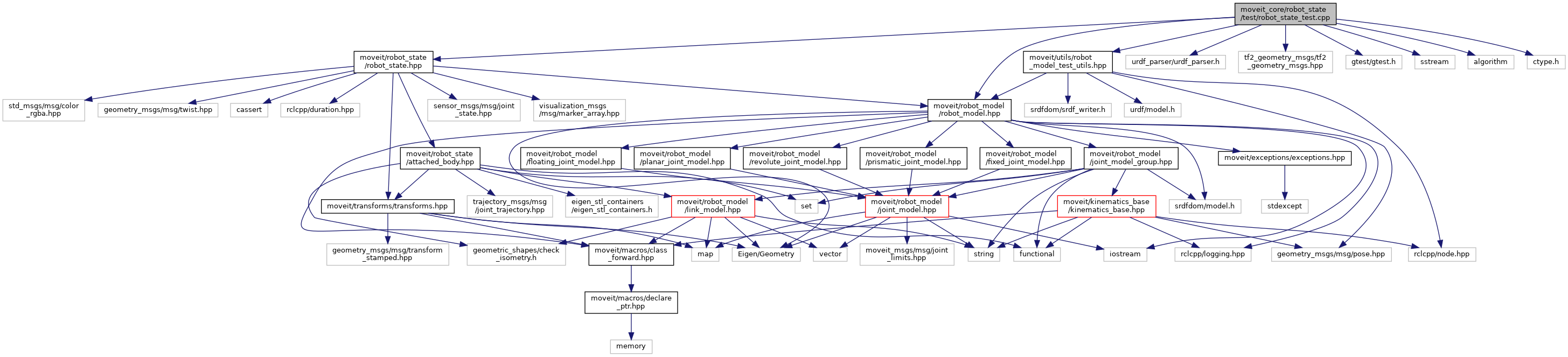
robot_state_test.cpp File Reference
#include <moveit/robot_model/robot_model.hpp>
#include <moveit/robot_state/robot_state.hpp>
#include <moveit/utils/robot_model_test_utils.hpp>
#include <urdf_parser/urdf_parser.h>
#include <tf2_geometry_msgs/tf2_geometry_msgs.hpp>
#include <gtest/gtest.h>
#include <sstream>
#include <algorithm>
#include <ctype.h>
Include dependency graph for robot_state_test.cpp:

Go to the source code of this file.

Classes

class  OneRobot
 

Macros

#define EXPECT_NEAR_TRACED(...)
 

Functions

 TEST (Loading, SimpleRobot)
 
 TEST (LoadingAndFK, SimpleRobot)
 
 TEST_F (OneRobot, setToDefaultValues)
 
 TEST_F (OneRobot, FK)
 
 TEST_F (OneRobot, testPrintCurrentPositionWithJointLimits)
 
 TEST_F (OneRobot, testInterpolation)
 
 TEST_F (OneRobot, rigidlyConnectedParent)
 
 TEST (getJacobian, RevoluteJoints)
 
 TEST (getJacobian, RevoluteJointsButDifferentLink)
 
 TEST (getJacobian, RevoluteAndPrismaticJoints)
 
 TEST (getJacobian, RevoluteAndFixedJoints)
 
 TEST (getJacobian, RevolutePlanarAndPrismaticJoints)
 
 TEST (getJacobian, GroupNotAtOrigin)
 
 TEST (getJointPositions, getFixedJointValue)
 
int main (int argc, char **argv)
 

Macro Definition Documentation

◆ EXPECT_NEAR_TRACED

#define EXPECT_NEAR_TRACED (   ...)
Value:
{ \
SCOPED_TRACE("expect_near(" #__VA_ARGS__ ")"); \
expect_near(__VA_ARGS__); \
}

Definition at line 142 of file robot_state_test.cpp.

Function Documentation

◆ main()

int main ( int  argc,
char **  argv 
)

Definition at line 1263 of file robot_state_test.cpp.

◆ TEST() [1/9]

TEST ( getJacobian  ,
GroupNotAtOrigin   
)

Definition at line 1142 of file robot_state_test.cpp.

Here is the call graph for this function:

◆ TEST() [2/9]

TEST ( getJacobian  ,
RevoluteAndFixedJoints   
)

Definition at line 1013 of file robot_state_test.cpp.

Here is the call graph for this function:

◆ TEST() [3/9]

TEST ( getJacobian  ,
RevoluteAndPrismaticJoints   
)

Definition at line 945 of file robot_state_test.cpp.

Here is the call graph for this function:

◆ TEST() [4/9]

TEST ( getJacobian  ,
RevoluteJoints   
)

Definition at line 807 of file robot_state_test.cpp.

Here is the call graph for this function:

◆ TEST() [5/9]

TEST ( getJacobian  ,
RevoluteJointsButDifferentLink   
)

Definition at line 875 of file robot_state_test.cpp.

Here is the call graph for this function:

◆ TEST() [6/9]

TEST ( getJacobian  ,
RevolutePlanarAndPrismaticJoints   
)

Definition at line 1075 of file robot_state_test.cpp.

Here is the call graph for this function:

◆ TEST() [7/9]

TEST ( getJointPositions  ,
getFixedJointValue   
)

Definition at line 1207 of file robot_state_test.cpp.

Here is the call graph for this function:

◆ TEST() [8/9]

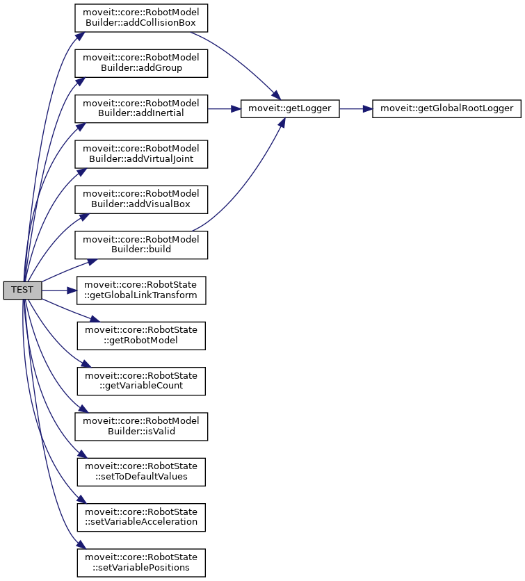
TEST ( Loading  ,
SimpleRobot   
)

Definition at line 148 of file robot_state_test.cpp.

Here is the call graph for this function:

◆ TEST() [9/9]

TEST ( LoadingAndFK  ,
SimpleRobot   
)

Definition at line 176 of file robot_state_test.cpp.

Here is the call graph for this function:

◆ TEST_F() [1/5]

TEST_F ( OneRobot  ,
FK   
)

Definition at line 467 of file robot_state_test.cpp.

Here is the call graph for this function:

◆ TEST_F() [2/5]

TEST_F ( OneRobot  ,
rigidlyConnectedParent   
)

Definition at line 772 of file robot_state_test.cpp.

Here is the call graph for this function:

◆ TEST_F() [3/5]

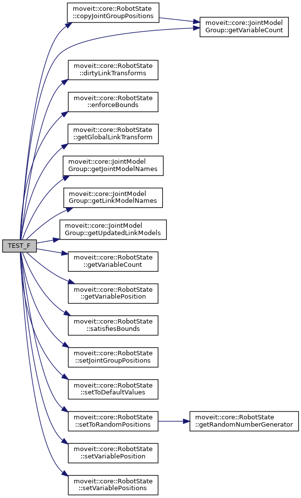
TEST_F ( OneRobot  ,
setToDefaultValues   
)

Definition at line 439 of file robot_state_test.cpp.

Here is the call graph for this function:

◆ TEST_F() [4/5]

TEST_F ( OneRobot  ,
testInterpolation   
)

Definition at line 659 of file robot_state_test.cpp.

Here is the call graph for this function:

◆ TEST_F() [5/5]

TEST_F ( OneRobot  ,
testPrintCurrentPositionWithJointLimits   
)

Definition at line 631 of file robot_state_test.cpp.

Here is the call graph for this function: