moveit2
The MoveIt Motion Planning Framework for ROS 2.
Classes | Macros | Functions
test_aabb.cpp File Reference
#include <moveit/robot_model/aabb.hpp>
#include <moveit/robot_model/robot_model.hpp>
#include <moveit/robot_state/robot_state.hpp>
#include <urdf_parser/urdf_parser.h>
#include <fstream>
#include <string>
#include <gtest/gtest.h>
#include <tf2_geometry_msgs/tf2_geometry_msgs.hpp>
#include <tf2/LinearMath/Vector3.h>
#include <moveit/utils/robot_model_test_utils.hpp>
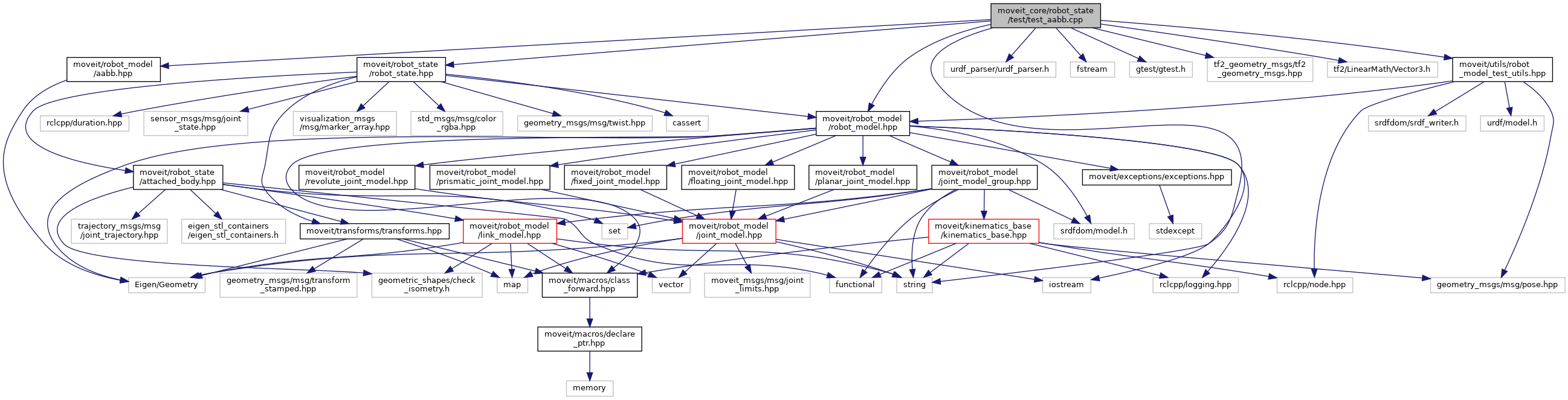
Include dependency graph for test_aabb.cpp:

Go to the source code of this file.

Classes

class  TestAABB
 

Macros

#define VISUALIZE_PR2_RVIZ   0
 

Functions

 TEST_F (TestAABB, TestPR2)
 
 TEST_F (TestAABB, TestSimple)
 
 TEST_F (TestAABB, TestComplex)
 
int main (int argc, char **argv)
 

Macro Definition Documentation

◆ VISUALIZE_PR2_RVIZ

#define VISUALIZE_PR2_RVIZ   0

Definition at line 55 of file test_aabb.cpp.

Function Documentation

◆ main()

int main ( int  argc,
char **  argv 
)

Definition at line 376 of file test_aabb.cpp.

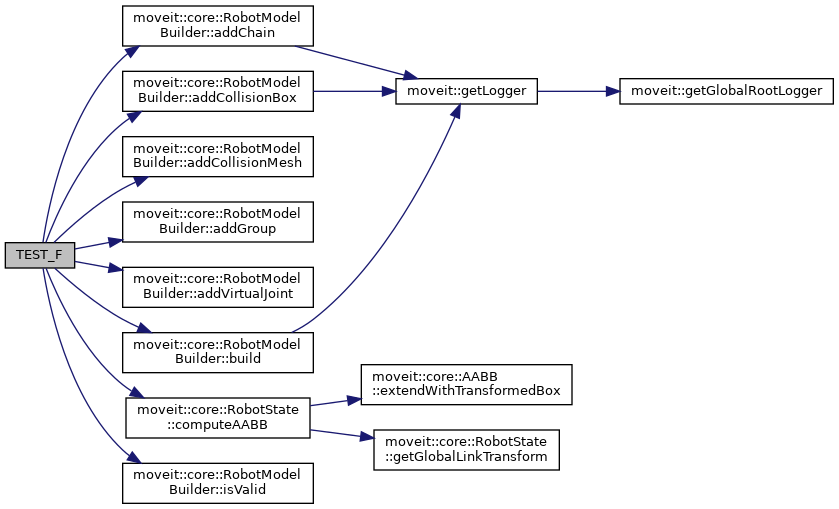
◆ TEST_F() [1/3]

TEST_F ( TestAABB  ,
TestComplex   
)

Definition at line 318 of file test_aabb.cpp.

Here is the call graph for this function:

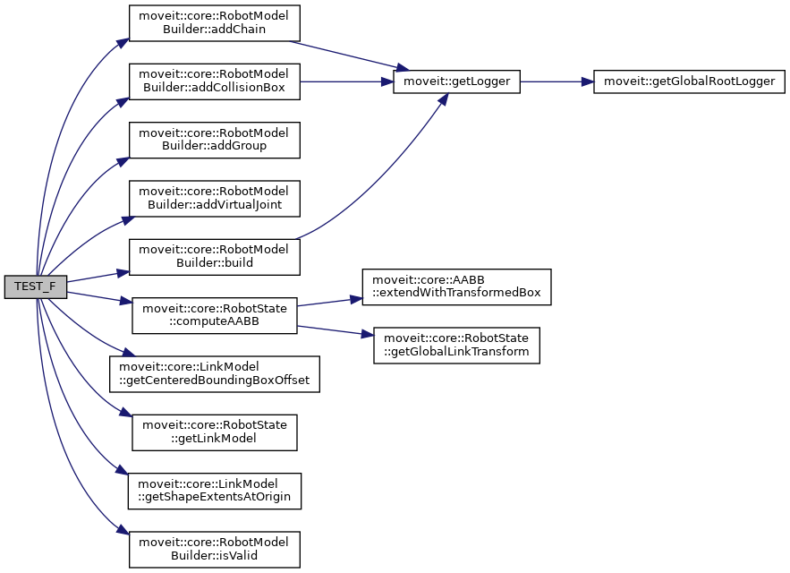
◆ TEST_F() [2/3]

TEST_F ( TestAABB  ,
TestPR2   
)

Definition at line 89 of file test_aabb.cpp.

Here is the call graph for this function:

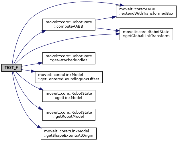
◆ TEST_F() [3/3]

TEST_F ( TestAABB  ,
TestSimple   
)

Definition at line 279 of file test_aabb.cpp.

Here is the call graph for this function: