moveit2
The MoveIt Motion Planning Framework for ROS 2.
Public Types | Public Member Functions | Protected Member Functions | Protected Attributes | List of all members
cached_ik_kinematics_plugin::IKCacheMap Class Reference

#include <cached_ik_kinematics_plugin.hpp>

Inheritance diagram for cached_ik_kinematics_plugin::IKCacheMap:
Inheritance graph
[legend]
Collaboration diagram for cached_ik_kinematics_plugin::IKCacheMap:
Collaboration graph
[legend]

Public Types

using IKEntry = IKCache::IKEntry
 
using Pose = IKCache::Pose
 

Public Member Functions

 IKCacheMap (const std::string &robot_description, const std::string &group_name, unsigned int num_joints)
 
 ~IKCacheMap ()
 
const IKEntrygetBestApproximateIKSolution (const std::vector< std::string > &fixed, const std::vector< std::string > &active, const std::vector< Pose > &poses) const
 
void updateCache (const IKEntry &nearest, const std::vector< std::string > &fixed, const std::vector< std::string > &active, const std::vector< Pose > &poses, const std::vector< double > &config)
 

Protected Member Functions

std::string getKey (const std::vector< std::string > &fixed, const std::vector< std::string > &active) const
 

Protected Attributes

std::string robot_description_
 
std::string group_name_
 
unsigned int num_joints_
 

Detailed Description

a container of IK caches for cases where there is no fixed base frame

Definition at line 161 of file cached_ik_kinematics_plugin.hpp.

Member Typedef Documentation

◆ IKEntry

Definition at line 164 of file cached_ik_kinematics_plugin.hpp.

◆ Pose

Definition at line 165 of file cached_ik_kinematics_plugin.hpp.

Constructor & Destructor Documentation

◆ IKCacheMap()

cached_ik_kinematics_plugin::IKCacheMap::IKCacheMap ( const std::string &  robot_description,
const std::string &  group_name,
unsigned int  num_joints 
)

Definition at line 295 of file ik_cache.cpp.

◆ ~IKCacheMap()

cached_ik_kinematics_plugin::IKCacheMap::~IKCacheMap ( )

Definition at line 300 of file ik_cache.cpp.

Member Function Documentation

◆ getBestApproximateIKSolution()

const IKCache::IKEntry & cached_ik_kinematics_plugin::IKCacheMap::getBestApproximateIKSolution ( const std::vector< std::string > &  fixed,
const std::vector< std::string > &  active,
const std::vector< Pose > &  poses 
) const

get the entry from the IK cache that best matches a given vector of poses, with a specified set of fixed and active tip links

Definition at line 306 of file ik_cache.cpp.

Here is the call graph for this function:

◆ getKey()

std::string cached_ik_kinematics_plugin::IKCacheMap::getKey ( const std::vector< std::string > &  fixed,
const std::vector< std::string > &  active 
) const
protected

Definition at line 342 of file ik_cache.cpp.

Here is the caller graph for this function:

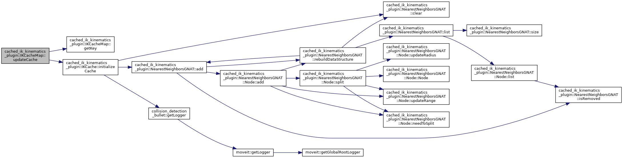
◆ updateCache()

void cached_ik_kinematics_plugin::IKCacheMap::updateCache ( const IKEntry nearest,
const std::vector< std::string > &  fixed,
const std::vector< std::string > &  active,
const std::vector< Pose > &  poses,
const std::vector< double > &  config 
)

insert (pose,config) as an entry if it's different enough from the most similar cache entry

Definition at line 323 of file ik_cache.cpp.

Here is the call graph for this function:

Member Data Documentation

◆ group_name_

std::string cached_ik_kinematics_plugin::IKCacheMap::group_name_
protected

Definition at line 187 of file cached_ik_kinematics_plugin.hpp.

◆ num_joints_

unsigned int cached_ik_kinematics_plugin::IKCacheMap::num_joints_
protected

Definition at line 188 of file cached_ik_kinematics_plugin.hpp.

◆ robot_description_

std::string cached_ik_kinematics_plugin::IKCacheMap::robot_description_
protected

Definition at line 186 of file cached_ik_kinematics_plugin.hpp.


The documentation for this class was generated from the following files: