|
moveit2
The MoveIt Motion Planning Framework for ROS 2.
|
Public Member Functions | |
| MoveGroupInterfaceImpl (const rclcpp::Node::SharedPtr &node, const Options &opt, const std::shared_ptr< tf2_ros::Buffer > &tf_buffer, const rclcpp::Duration &wait_for_servers) | |
| ~MoveGroupInterfaceImpl () | |
| const std::shared_ptr< tf2_ros::Buffer > & | getTF () const |
| const Options & | getOptions () const |
| const moveit::core::RobotModelConstPtr & | getRobotModel () const |
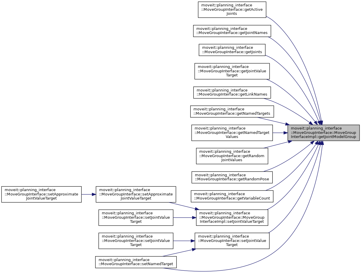
| const moveit::core::JointModelGroup * | getJointModelGroup () const |
| rclcpp_action::Client< moveit_msgs::action::MoveGroup > & | getMoveGroupClient () const |
| bool | getInterfaceDescription (moveit_msgs::msg::PlannerInterfaceDescription &desc) |
| bool | getInterfaceDescriptions (std::vector< moveit_msgs::msg::PlannerInterfaceDescription > &desc) |
| std::map< std::string, std::string > | getPlannerParams (const std::string &planner_id, const std::string &group="") |
| void | setPlannerParams (const std::string &planner_id, const std::string &group, const std::map< std::string, std::string > ¶ms, bool replace=false) |
| std::string | getDefaultPlanningPipelineId () const |
| void | setPlanningPipelineId (const std::string &pipeline_id) |
| const std::string & | getPlanningPipelineId () const |
| std::string | getDefaultPlannerId (const std::string &group) const |
| void | setPlannerId (const std::string &planner_id) |
| const std::string & | getPlannerId () const |
| void | setNumPlanningAttempts (unsigned int num_planning_attempts) |
| void | setMaxVelocityScalingFactor (double value) |
| double | getMaxVelocityScalingFactor () const |
| void | setMaxAccelerationScalingFactor (double value) |
| double | getMaxAccelerationScalingFactor () const |
| void | setMaxScalingFactor (double &variable, const double target_value, const char *factor_name, double fallback_value) |
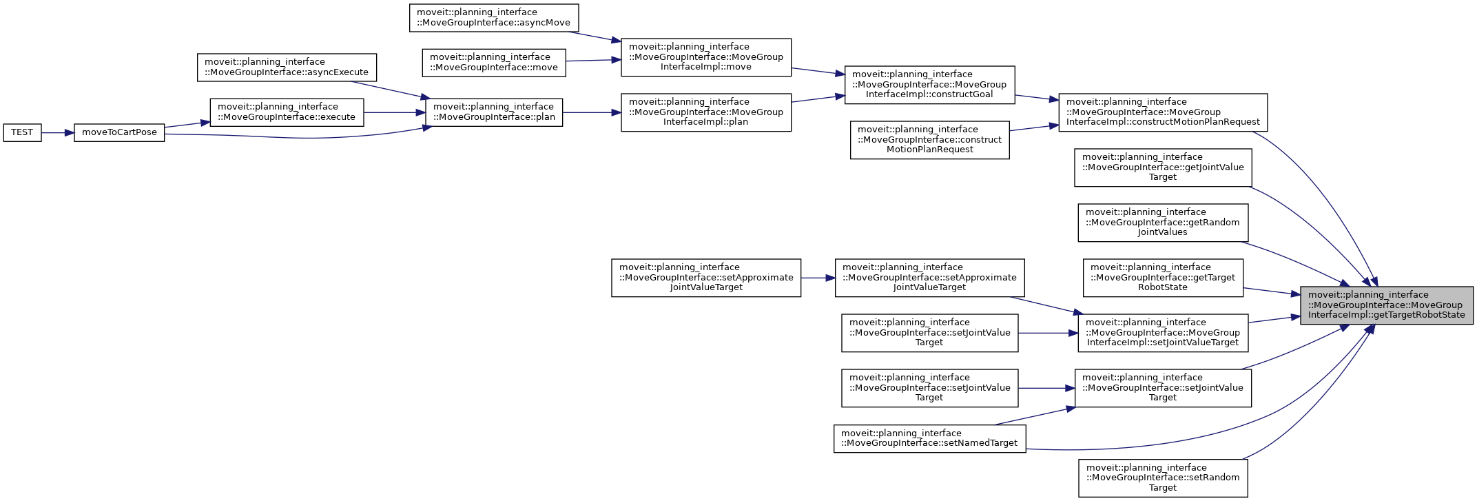
| moveit::core::RobotState & | getTargetRobotState () |
| const moveit::core::RobotState & | getTargetRobotState () const |
| void | setStartState (const moveit_msgs::msg::RobotState &start_state) |
| void | setStartState (const moveit::core::RobotState &start_state) |
| void | setStartStateToCurrentState () |
| moveit::core::RobotStatePtr | getStartState () |
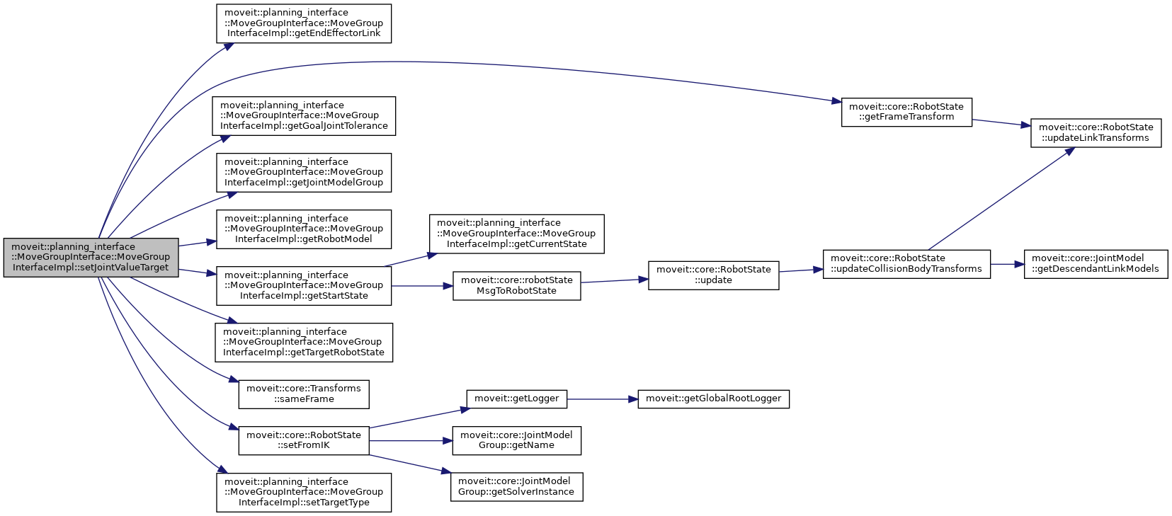
| bool | setJointValueTarget (const geometry_msgs::msg::Pose &eef_pose, const std::string &end_effector_link, const std::string &frame, bool approx) |
| void | setEndEffectorLink (const std::string &end_effector) |
| void | clearPoseTarget (const std::string &end_effector_link) |
| void | clearPoseTargets () |
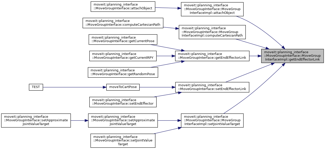
| const std::string & | getEndEffectorLink () const |
| const std::string & | getEndEffector () const |
| bool | setPoseTargets (const std::vector< geometry_msgs::msg::PoseStamped > &poses, const std::string &end_effector_link) |
| bool | hasPoseTarget (const std::string &end_effector_link) const |
| const geometry_msgs::msg::PoseStamped & | getPoseTarget (const std::string &end_effector_link) const |
| const std::vector< geometry_msgs::msg::PoseStamped > & | getPoseTargets (const std::string &end_effector_link) const |
| void | setPoseReferenceFrame (const std::string &pose_reference_frame) |
| const std::string & | getPoseReferenceFrame () const |
| void | setTargetType (ActiveTargetType type) |
| ActiveTargetType | getTargetType () const |
| bool | startStateMonitor (double wait) |
| bool | getCurrentState (moveit::core::RobotStatePtr ¤t_state, double wait_seconds=1.0) |
| moveit::core::MoveItErrorCode | plan (Plan &plan) |
| moveit::core::MoveItErrorCode | move (bool wait) |
| moveit::core::MoveItErrorCode | execute (const moveit_msgs::msg::RobotTrajectory &trajectory, bool wait, const std::vector< std::string > &controllers=std::vector< std::string >()) |
| double | computeCartesianPath (const std::vector< geometry_msgs::msg::Pose > &waypoints, double step, moveit_msgs::msg::RobotTrajectory &msg, const moveit_msgs::msg::Constraints &path_constraints, bool avoid_collisions, moveit_msgs::msg::MoveItErrorCodes &error_code) |
| void | stop () |
| bool | attachObject (const std::string &object, const std::string &link, const std::vector< std::string > &touch_links) |
| bool | detachObject (const std::string &name) |
| double | getGoalPositionTolerance () const |
| double | getGoalOrientationTolerance () const |
| double | getGoalJointTolerance () const |
| void | setGoalJointTolerance (double tolerance) |
| void | setGoalPositionTolerance (double tolerance) |
| void | setGoalOrientationTolerance (double tolerance) |
| void | setPlanningTime (double seconds) |
| double | getPlanningTime () const |
| void | constructRobotState (moveit_msgs::msg::RobotState &state) const |
| void | constructMotionPlanRequest (moveit_msgs::msg::MotionPlanRequest &request) const |
| void | constructGoal (moveit_msgs::action::MoveGroup::Goal &goal) const |
| void | setPathConstraints (const moveit_msgs::msg::Constraints &constraint) |
| bool | setPathConstraints (const std::string &constraint) |
| void | clearPathConstraints () |
| void | setTrajectoryConstraints (const moveit_msgs::msg::TrajectoryConstraints &constraint) |
| void | clearTrajectoryConstraints () |
| std::vector< std::string > | getKnownConstraints () const |
| moveit_msgs::msg::Constraints | getPathConstraints () const |
| moveit_msgs::msg::TrajectoryConstraints | getTrajectoryConstraints () const |
| void | initializeConstraintsStorage (const std::string &host, unsigned int port) |
| void | setWorkspace (double minx, double miny, double minz, double maxx, double maxy, double maxz) |
| rclcpp::Clock::SharedPtr | getClock () |
Definition at line 111 of file move_group_interface.cpp.
|
inline |
|
inline |
Definition at line 203 of file move_group_interface.cpp.
|
inline |
Definition at line 915 of file move_group_interface.cpp.


|
inline |
Definition at line 1103 of file move_group_interface.cpp.

|
inline |
Definition at line 500 of file move_group_interface.cpp.

|
inline |
Definition at line 505 of file move_group_interface.cpp.

|
inline |
Definition at line 1113 of file move_group_interface.cpp.

|
inline |
Definition at line 865 of file move_group_interface.cpp.


|
inline |
Definition at line 1075 of file move_group_interface.cpp.


|
inline |
Definition at line 1021 of file move_group_interface.cpp.


|
inline |
Definition at line 1016 of file move_group_interface.cpp.

|
inline |
Definition at line 945 of file move_group_interface.cpp.


|
inline |
Definition at line 797 of file move_group_interface.cpp.

|
inline |
Definition at line 1178 of file move_group_interface.cpp.

|
inline |
Definition at line 627 of file move_group_interface.cpp.

|
inline |
Definition at line 328 of file move_group_interface.cpp.


|
inline |
Definition at line 305 of file move_group_interface.cpp.

|
inline |
Definition at line 515 of file move_group_interface.cpp.


|
inline |
Definition at line 510 of file move_group_interface.cpp.

|
inline |
Definition at line 985 of file move_group_interface.cpp.

|
inline |
Definition at line 980 of file move_group_interface.cpp.

|
inline |
Definition at line 975 of file move_group_interface.cpp.

|
inline |
Definition at line 239 of file move_group_interface.cpp.

|
inline |
Definition at line 256 of file move_group_interface.cpp.

|
inline |
Definition at line 229 of file move_group_interface.cpp.

|
inline |
Definition at line 1118 of file move_group_interface.cpp.

|
inline |
Definition at line 378 of file move_group_interface.cpp.

|
inline |
Definition at line 368 of file move_group_interface.cpp.

|
inline |
Definition at line 234 of file move_group_interface.cpp.

|
inline |
Definition at line 219 of file move_group_interface.cpp.

|
inline |
Definition at line 1133 of file move_group_interface.cpp.

|
inline |
Definition at line 353 of file move_group_interface.cpp.

|
inline |
Definition at line 272 of file move_group_interface.cpp.

|
inline |
Definition at line 323 of file move_group_interface.cpp.

|
inline |
Definition at line 1011 of file move_group_interface.cpp.

|
inline |
Definition at line 596 of file move_group_interface.cpp.

|
inline |
Definition at line 556 of file move_group_interface.cpp.

|
inline |
Definition at line 574 of file move_group_interface.cpp.

|
inline |
Definition at line 224 of file move_group_interface.cpp.

|
inline |
Definition at line 433 of file move_group_interface.cpp.


|
inline |
Definition at line 405 of file move_group_interface.cpp.

|
inline |
Definition at line 410 of file move_group_interface.cpp.
|
inline |
Definition at line 606 of file move_group_interface.cpp.
|
inline |
Definition at line 214 of file move_group_interface.cpp.

|
inline |
Definition at line 1145 of file move_group_interface.cpp.

|
inline |
Definition at line 550 of file move_group_interface.cpp.

|
inline |
Definition at line 1157 of file move_group_interface.cpp.

|
inline |
Definition at line 726 of file move_group_interface.cpp.


|
inline |
Definition at line 649 of file move_group_interface.cpp.


|
inline |
Definition at line 495 of file move_group_interface.cpp.

|
inline |
Definition at line 990 of file move_group_interface.cpp.

|
inline |
Definition at line 1000 of file move_group_interface.cpp.

|
inline |
Definition at line 995 of file move_group_interface.cpp.

|
inline |
Definition at line 441 of file move_group_interface.cpp.


|
inline |
Definition at line 373 of file move_group_interface.cpp.


|
inline |
Definition at line 383 of file move_group_interface.cpp.

|
inline |
Definition at line 363 of file move_group_interface.cpp.


|
inline |
Definition at line 358 of file move_group_interface.cpp.

|
inline |
Definition at line 1080 of file move_group_interface.cpp.

|
inline |
Definition at line 1085 of file move_group_interface.cpp.
|
inline |
Definition at line 348 of file move_group_interface.cpp.

|
inline |
Definition at line 290 of file move_group_interface.cpp.

|
inline |
Definition at line 312 of file move_group_interface.cpp.

|
inline |
Definition at line 1005 of file move_group_interface.cpp.

|
inline |
Definition at line 591 of file move_group_interface.cpp.

|
inline |
Definition at line 531 of file move_group_interface.cpp.

|
inline |
|
inline |
Definition at line 415 of file move_group_interface.cpp.

|
inline |
Definition at line 426 of file move_group_interface.cpp.

|
inline |
Definition at line 601 of file move_group_interface.cpp.

|
inline |
Definition at line 1108 of file move_group_interface.cpp.

|
inline |
Definition at line 1166 of file move_group_interface.cpp.


|
inline |
Definition at line 611 of file move_group_interface.cpp.

|
inline |
Definition at line 905 of file move_group_interface.cpp.
