|
moveit2
The MoveIt Motion Planning Framework for ROS 2.
|
Container for the logic for a single file to appear in MoveIt configuration package. More...
#include <generated_file.hpp>


Public Member Functions | |
| GeneratedFile (const GeneratedFile &)=default | |
| GeneratedFile (GeneratedFile &&)=default | |
| virtual | ~GeneratedFile ()=default |
| GeneratedFile (const std::filesystem::path &package_path, const GeneratedTime &last_gen_time) | |
| virtual std::filesystem::path | getRelativePath () const =0 |
| Returns the path relative to the configuration package root. More... | |
| virtual std::string | getDescription () const =0 |
| Returns an English description of this file's purpose. More... | |
| virtual bool | hasChanges () const =0 |
| Returns true if this file will have changes when it is written to file. More... | |
| virtual bool | write ()=0 |
| Writes the file to disk. More... | |
| std::filesystem::path | getPath () const |
| Returns the fully qualified path to this file. More... | |
| FileStatus | getStatus () const |
Protected Attributes | |
| std::filesystem::path | package_path_ |
| const GeneratedTime & | last_gen_time_ |
Static Protected Attributes | |
| static constexpr GeneratedTime::duration | TIME_MOD_TOLERANCE = std::chrono::seconds(10) |
Container for the logic for a single file to appear in MoveIt configuration package.
Definition at line 66 of file generated_file.hpp.
|
default |
|
default |
|
virtualdefault |
|
inline |
Definition at line 73 of file generated_file.hpp.
|
pure virtual |
Returns an English description of this file's purpose.
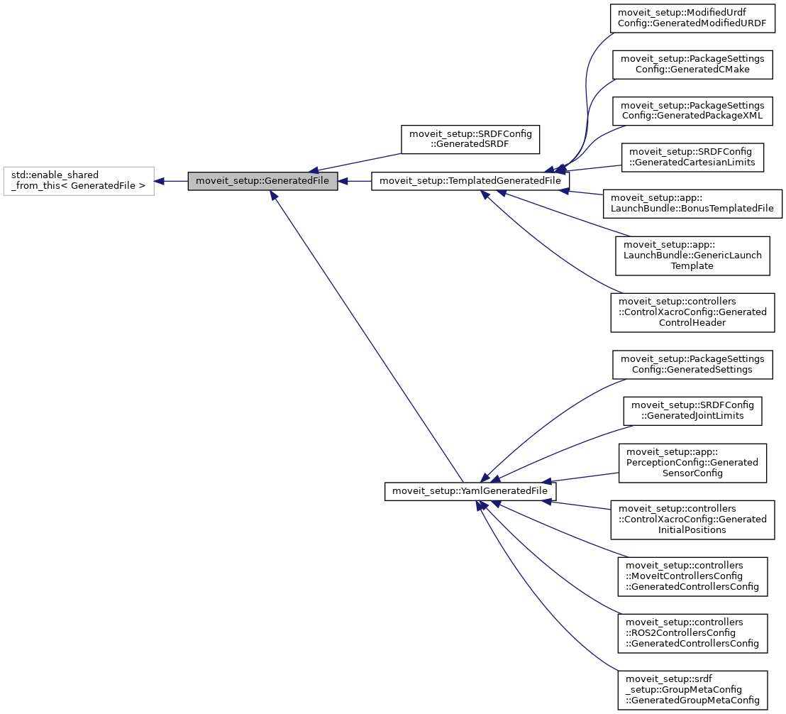
Implemented in moveit_setup::srdf_setup::GroupMetaConfig::GeneratedGroupMetaConfig, moveit_setup::SRDFConfig::GeneratedCartesianLimits, moveit_setup::SRDFConfig::GeneratedJointLimits, moveit_setup::SRDFConfig::GeneratedSRDF, moveit_setup::PackageSettingsConfig::GeneratedCMake, moveit_setup::PackageSettingsConfig::GeneratedPackageXML, moveit_setup::PackageSettingsConfig::GeneratedSettings, moveit_setup::controllers::ROS2ControllersConfig::GeneratedControllersConfig, moveit_setup::controllers::MoveItControllersConfig::GeneratedControllersConfig, moveit_setup::ModifiedUrdfConfig::GeneratedModifiedURDF, moveit_setup::controllers::ControlXacroConfig::GeneratedInitialPositions, moveit_setup::controllers::ControlXacroConfig::GeneratedControlHeader, moveit_setup::app::PerceptionConfig::GeneratedSensorConfig, moveit_setup::app::LaunchBundle::BonusTemplatedFile, and moveit_setup::app::LaunchBundle::GenericLaunchTemplate.
|
inline |
Returns the fully qualified path to this file.
Definition at line 101 of file generated_file.hpp.


|
pure virtual |
Returns the path relative to the configuration package root.
Implemented in moveit_setup::srdf_setup::GroupMetaConfig::GeneratedGroupMetaConfig, moveit_setup::SRDFConfig::GeneratedCartesianLimits, moveit_setup::SRDFConfig::GeneratedJointLimits, moveit_setup::SRDFConfig::GeneratedSRDF, moveit_setup::PackageSettingsConfig::GeneratedCMake, moveit_setup::PackageSettingsConfig::GeneratedPackageXML, moveit_setup::PackageSettingsConfig::GeneratedSettings, moveit_setup::controllers::ROS2ControllersConfig::GeneratedControllersConfig, moveit_setup::controllers::MoveItControllersConfig::GeneratedControllersConfig, moveit_setup::ModifiedUrdfConfig::GeneratedModifiedURDF, moveit_setup::controllers::ControlXacroConfig::GeneratedInitialPositions, moveit_setup::controllers::ControlXacroConfig::GeneratedControlHeader, moveit_setup::app::PerceptionConfig::GeneratedSensorConfig, moveit_setup::app::LaunchBundle::BonusTemplatedFile, and moveit_setup::app::LaunchBundle::GenericLaunchTemplate.

|
inline |
|
pure virtual |
Returns true if this file will have changes when it is written to file.
Implemented in moveit_setup::srdf_setup::GroupMetaConfig::GeneratedGroupMetaConfig, moveit_setup::SRDFConfig::GeneratedCartesianLimits, moveit_setup::SRDFConfig::GeneratedJointLimits, moveit_setup::SRDFConfig::GeneratedSRDF, moveit_setup::PackageSettingsConfig::GeneratedCMake, moveit_setup::PackageSettingsConfig::GeneratedPackageXML, moveit_setup::PackageSettingsConfig::GeneratedSettings, moveit_setup::controllers::ROS2ControllersConfig::GeneratedControllersConfig, moveit_setup::controllers::MoveItControllersConfig::GeneratedControllersConfig, moveit_setup::ModifiedUrdfConfig::GeneratedModifiedURDF, moveit_setup::controllers::ControlXacroConfig::GeneratedInitialPositions, moveit_setup::controllers::ControlXacroConfig::GeneratedControlHeader, moveit_setup::app::PerceptionConfig::GeneratedSensorConfig, moveit_setup::app::LaunchBundle::BonusTemplatedFile, and moveit_setup::app::LaunchBundle::GenericLaunchTemplate.

|
pure virtual |
Writes the file to disk.
Implemented in moveit_setup::TemplatedGeneratedFile, moveit_setup::YamlGeneratedFile, moveit_setup::SRDFConfig::GeneratedSRDF, and moveit_setup::app::LaunchBundle::GenericLaunchTemplate.
|
protected |
Definition at line 128 of file generated_file.hpp.
|
protected |
Definition at line 127 of file generated_file.hpp.
|
staticconstexprprotected |
Definition at line 125 of file generated_file.hpp.