|
moveit2
The MoveIt Motion Planning Framework for ROS 2.
|
#include <atomic>#include <chrono>#include <moveit_servo/servo.hpp>#include <moveit_servo/utils/common.hpp>#include <mutex>#include <rclcpp/rclcpp.hpp>#include <tf2_geometry_msgs/tf2_geometry_msgs.hpp>#include <tf2_ros/transform_listener.h>#include <moveit/utils/logger.hpp>
Go to the source code of this file.
Functions | |
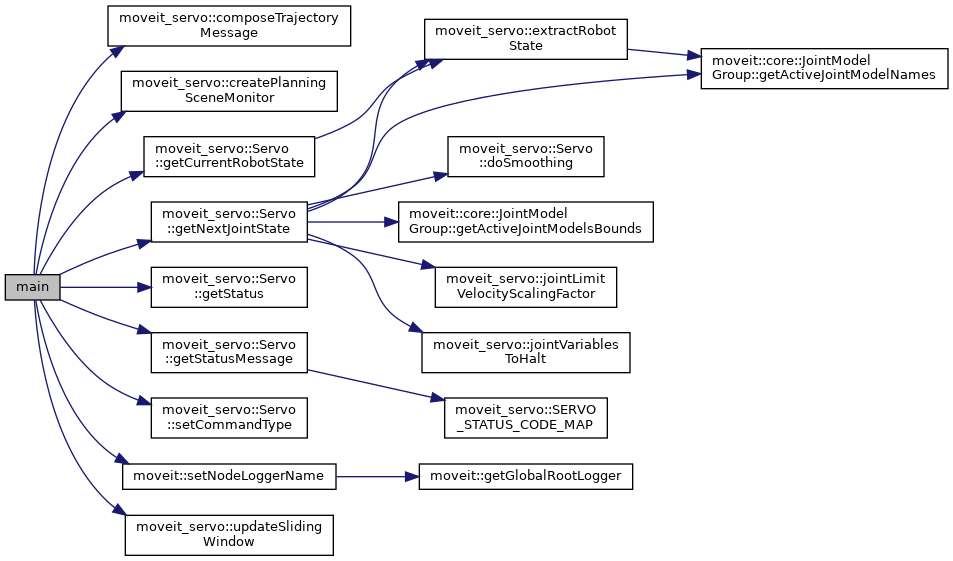
| int | main (int argc, char *argv[]) |
| int main | ( | int | argc, |
| char * | argv[] | ||
| ) |