moveit2
The MoveIt Motion Planning Framework for ROS 2.
Functions
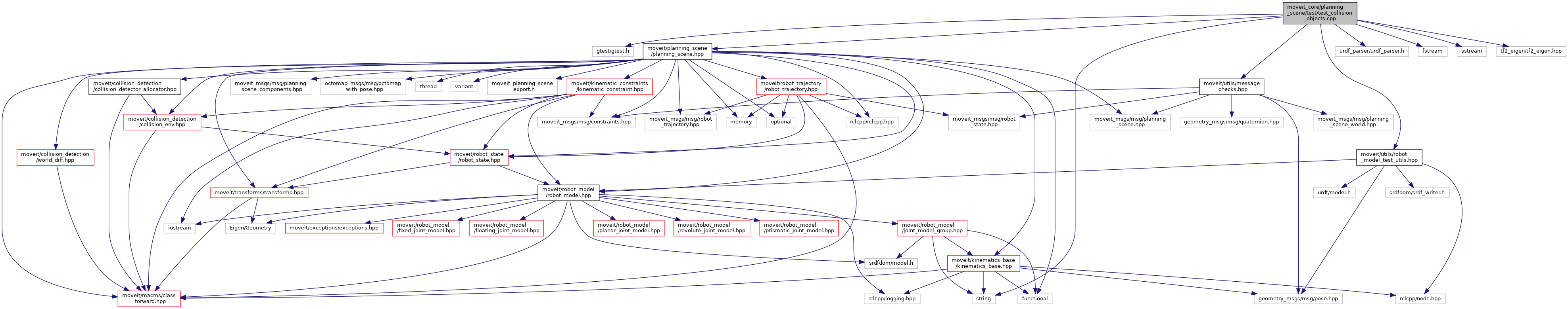
test_collision_objects.cpp File Reference
#include <gtest/gtest.h>
#include <moveit/planning_scene/planning_scene.hpp>
#include <moveit/utils/message_checks.hpp>
#include <moveit/utils/robot_model_test_utils.hpp>
#include <urdf_parser/urdf_parser.h>
#include <fstream>
#include <sstream>
#include <string>
#include <tf2_eigen/tf2_eigen.hpp>
Include dependency graph for test_collision_objects.cpp:

Go to the source code of this file.

Functions

 TEST (PlanningScene, fillInObjectPoseFromPrimitive)
 
 TEST (PlanningScene, fillInPrimitivePose)
 
 TEST (PlanningScene, rememberMetadataWhenAttached)
 
int main (int argc, char **argv)
 

Function Documentation

◆ main()

int main ( int  argc,
char **  argv 
)

Definition at line 167 of file test_collision_objects.cpp.

◆ TEST() [1/3]

TEST ( PlanningScene  ,
fillInObjectPoseFromPrimitive   
)

Definition at line 63 of file test_collision_objects.cpp.

Here is the call graph for this function:

◆ TEST() [2/3]

TEST ( PlanningScene  ,
fillInPrimitivePose   
)

Definition at line 82 of file test_collision_objects.cpp.

Here is the call graph for this function:

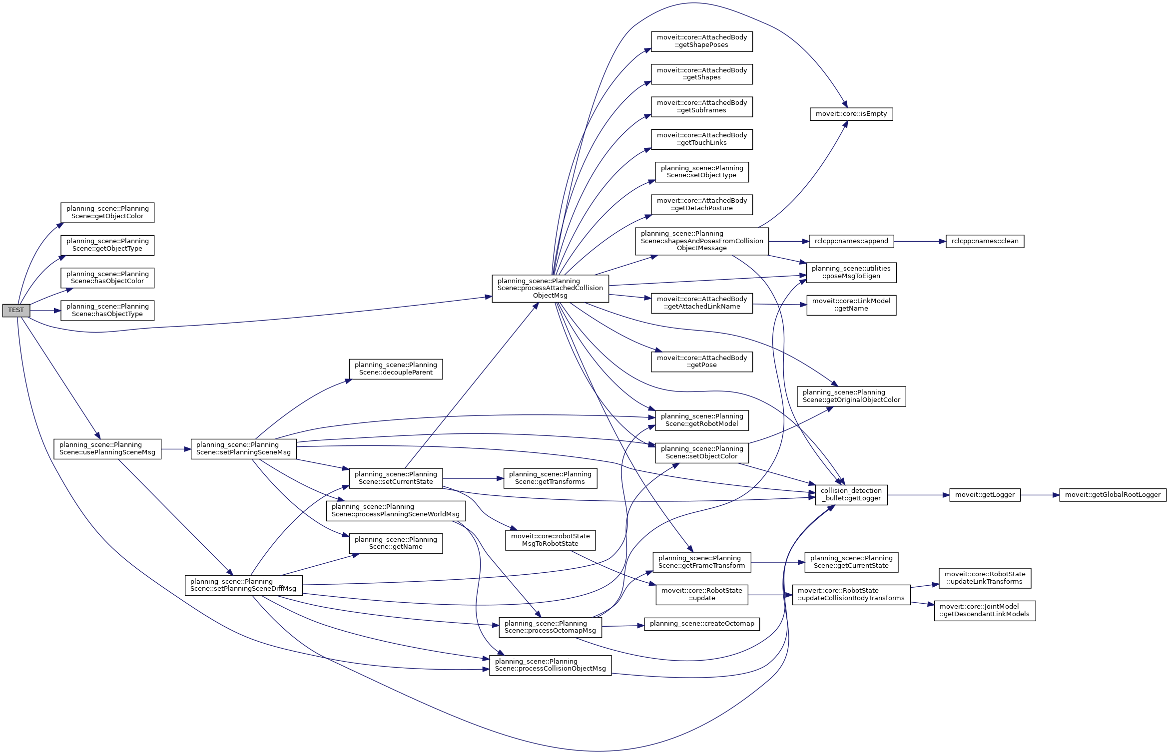
◆ TEST() [3/3]

TEST ( PlanningScene  ,
rememberMetadataWhenAttached   
)

Definition at line 103 of file test_collision_objects.cpp.

Here is the call graph for this function: