moveit2
The MoveIt Motion Planning Framework for ROS 2.
Classes | Functions
test_constraints.cpp File Reference
#include <moveit/kinematic_constraints/kinematic_constraint.hpp>
#include <gtest/gtest.h>
#include <urdf_parser/urdf_parser.h>
#include <fstream>
#include <tf2_eigen/tf2_eigen.hpp>
#include <math.h>
#include <moveit/utils/robot_model_test_utils.hpp>
Include dependency graph for test_constraints.cpp:

Go to the source code of this file.

Classes

class  LoadPlanningModelsPr2
 

Functions

 TEST_F (LoadPlanningModelsPr2, JointConstraintsSimple)
 
 TEST_F (LoadPlanningModelsPr2, JointConstraintsCont)
 
 TEST_F (LoadPlanningModelsPr2, JointConstraintsMultiDOF)
 
 TEST_F (LoadPlanningModelsPr2, PositionConstraintsFixed)
 
 TEST_F (LoadPlanningModelsPr2, PositionConstraintsMobile)
 
 TEST_F (LoadPlanningModelsPr2, PositionConstraintsEquality)
 
 TEST_F (LoadPlanningModelsPr2, OrientationConstraintsSimple)
 
 TEST_F (LoadPlanningModelsPr2, VisibilityConstraintsSimple)
 
 TEST_F (LoadPlanningModelsPr2, VisibilityConstraintsPR2)
 
 TEST_F (LoadPlanningModelsPr2, TestKinematicConstraintSet)
 
 TEST_F (LoadPlanningModelsPr2, TestKinematicConstraintSetEquality)
 
int main (int argc, char **argv)
 

Function Documentation

◆ main()

int main ( int  argc,
char **  argv 
)

Definition at line 937 of file test_constraints.cpp.

◆ TEST_F() [1/11]

TEST_F ( LoadPlanningModelsPr2  ,
JointConstraintsCont   
)

Definition at line 176 of file test_constraints.cpp.

Here is the call graph for this function:

◆ TEST_F() [2/11]

TEST_F ( LoadPlanningModelsPr2  ,
JointConstraintsMultiDOF   
)

Definition at line 307 of file test_constraints.cpp.

Here is the call graph for this function:

◆ TEST_F() [3/11]

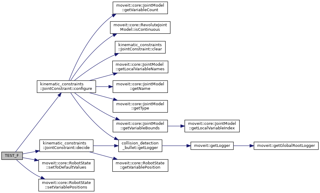
TEST_F ( LoadPlanningModelsPr2  ,
JointConstraintsSimple   
)

Definition at line 61 of file test_constraints.cpp.

Here is the call graph for this function:

◆ TEST_F() [4/11]

TEST_F ( LoadPlanningModelsPr2  ,
OrientationConstraintsSimple   
)

Definition at line 597 of file test_constraints.cpp.

Here is the call graph for this function:

◆ TEST_F() [5/11]

TEST_F ( LoadPlanningModelsPr2  ,
PositionConstraintsEquality   
)

Definition at line 511 of file test_constraints.cpp.

Here is the call graph for this function:

◆ TEST_F() [6/11]

TEST_F ( LoadPlanningModelsPr2  ,
PositionConstraintsFixed   
)

Definition at line 358 of file test_constraints.cpp.

Here is the call graph for this function:

◆ TEST_F() [7/11]

TEST_F ( LoadPlanningModelsPr2  ,
PositionConstraintsMobile   
)

Definition at line 434 of file test_constraints.cpp.

Here is the call graph for this function:

◆ TEST_F() [8/11]

TEST_F ( LoadPlanningModelsPr2  ,
TestKinematicConstraintSet   
)

Definition at line 792 of file test_constraints.cpp.

Here is the call graph for this function:

◆ TEST_F() [9/11]

TEST_F ( LoadPlanningModelsPr2  ,
TestKinematicConstraintSetEquality   
)

Definition at line 858 of file test_constraints.cpp.

Here is the call graph for this function:

◆ TEST_F() [10/11]

TEST_F ( LoadPlanningModelsPr2  ,
VisibilityConstraintsPR2   
)

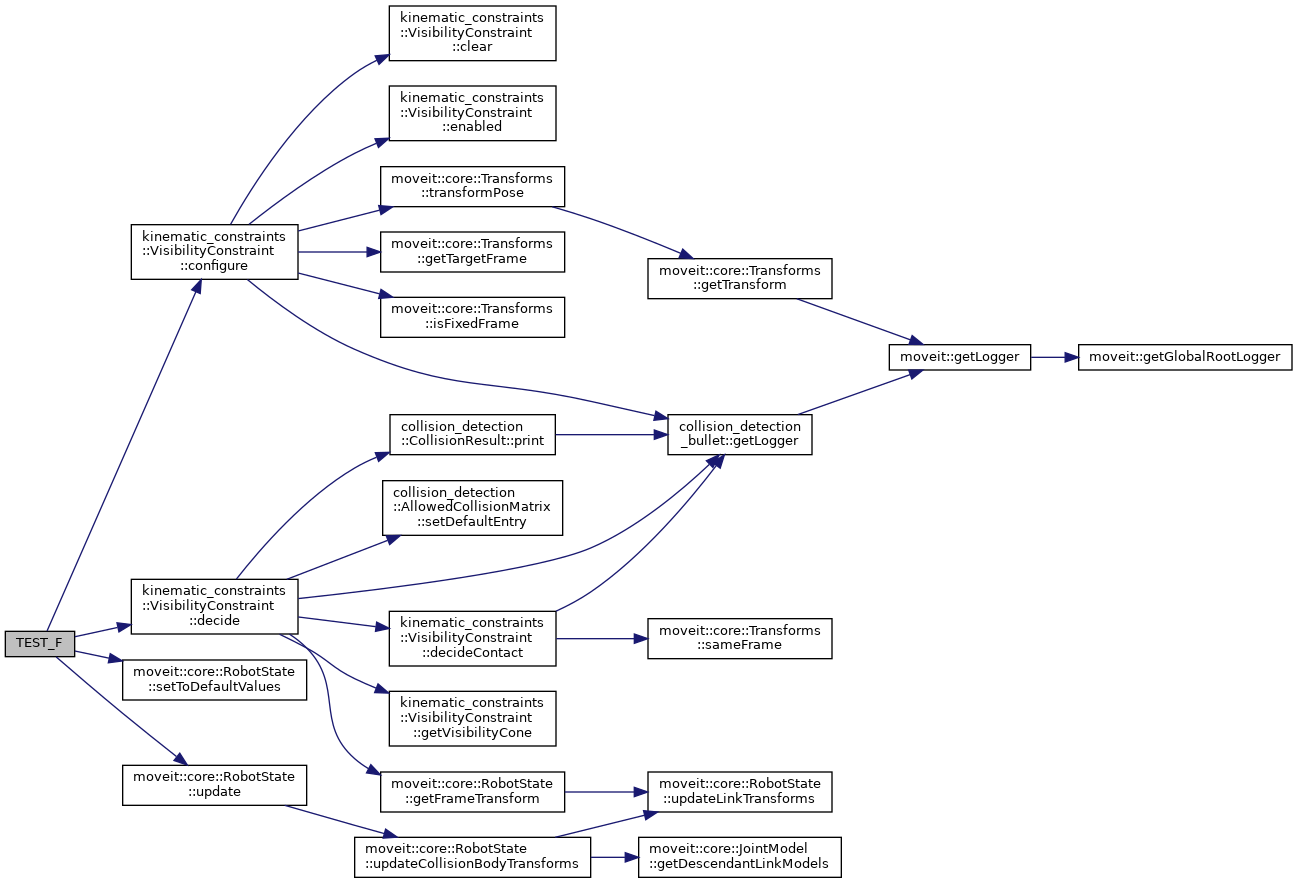
Definition at line 718 of file test_constraints.cpp.

Here is the call graph for this function:

◆ TEST_F() [11/11]

TEST_F ( LoadPlanningModelsPr2  ,
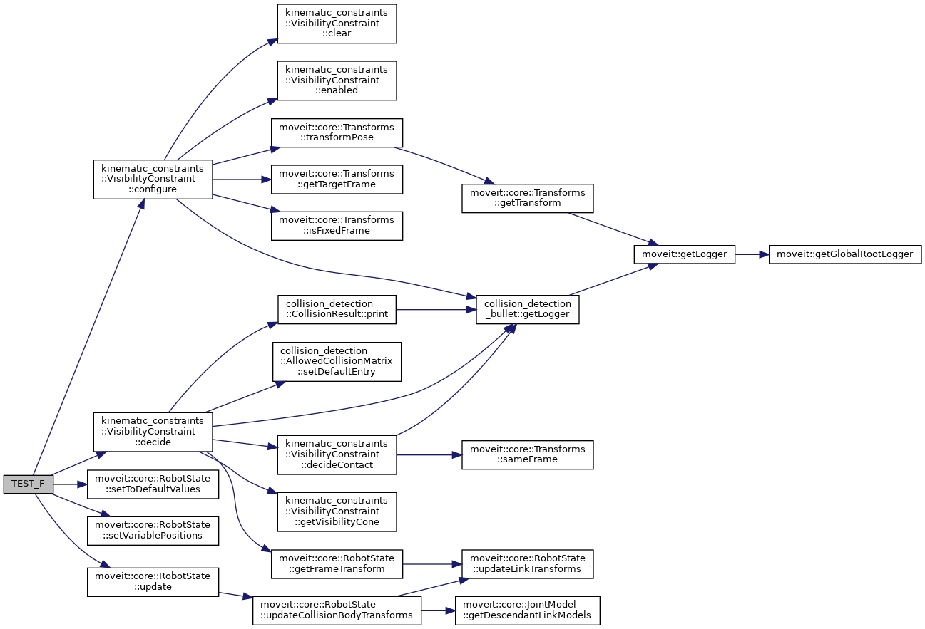
VisibilityConstraintsSimple   
)

Definition at line 664 of file test_constraints.cpp.

Here is the call graph for this function: