개요

ZIG2Serial
- ZIG-100 의 ID 변경 : 로보플러스 매니저 를 통해 ID 변경 가능
- PC 에서 ZIGBee 통신을 통해 로봇과 시리얼 통신
- PC 의 프로그램은 별도로 제작해야 합니다.
- 통신 테스트는 로보플러스 매니저로 할 수 있습니다.
제품 사양
| 항목 | 설명 |
|---|---|
| 무게 | 11.12g |
| 크기 | 56mm x 34mm x 12mm |
| 동작 전압 | 4.5V ~ 5.5V |
| 통신속도 | 57,600bps |
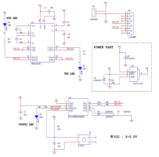
각 부 명칭

| 명칭 | 설명 |
|---|---|
| 통신 상태 표시 LED | RS-232 에서 ZIG-100 을 통해 나가는 신호가 있을 때는 TXD 가 켜지고, ZIG-100 을 통해 들어오는 신호가 있으면 RXD 가 켜집니다. |
| ZIG-100 커넥터 | ZIG2Serial 에 ZIG-100 을 연결하기 위한 커넥터 입니다. |
| ZIG-100 상태 표시 LED | ZIG-100 의 상태를 표시합니다.꺼져 있는 경우 : ZIG-100 이 연결되지 않았거나 설정 상태일 경우입니다.켜져 있는 경우 : 상대 ZIG-100 과 연결되어 통신 준비가 된 상태입니다.깜빡거리는 경우 : 상대 ZIG-100 을 찾지 못한 상태입니다. |
| 리셋 스위치 | ZIG-100 을 재부팅 시킬 때 사용합니다. |
| 전원 커넥터 | ZIG2Serial 이 동작하기 위해서는 5V 전원이 필요합니다. 사용자는 이 커넥터를 이용해서 전원을 공급할 수 있습니다. USB2DYNAMIXEL 에 연결하여 사용하는 경우는 별도 전원 공급이 필요 없습니다. |
| RS232 커넥터 | PC 의 RS-232 포트에 연결할 수 있습니다. |
핀 배열

사용 방법
PC에 연결
PC 에는 시리얼 포트라는 RS-232 통신용 커넥터가 있습니다. ZIG2Serial 의 RS-232 커넥터를 여기에 연결하면 됩니다. 만약 PC 에 시리얼 포트가 없으면 시중에 판매되는 USB2Serial 컨버터를 구매해서 사용해야 합니다.
전원 공급
ZIG2Serial이 동작하기 위해서는 5V 전원을 공급해야 합니다. ZIG2Serial 의 전원 커넥터를 이용해서 전원을 공급할 수 있습니다. 전원 연결용 케이블은 다음의 Pin 배열을 참고해서 직접 제작해야 합니다.

외부 전원 연결용 저항 위치에는 0옴 저항을 달아주거나 납으로 연결시켜 주어야 외부 전원이 공급됩니다.
당사의 USB2DYNAMIXEL 제품을 사용할 경우 USB2DYNAMIXEL 에서 ZIG2Serial 에 전원을 공급해 주어 별도의 전원 공급 없이 사용할 수 있습니다.
WARNING : 외부 전원 연결용 저항을 연결한 경우 반드시 제거 후 사용해 주세요!

ZIG-100 연결
ZIG-100 의 방향에 주의하여 연결하시기 바랍니다.

BT-100 연결
BT-100 의 방향에 주의하여 연결하시기 바랍니다.

Broadcast 채널 선택
ZIG-100은 CHANNEL_SEL 1,2 핀을 이용해서 Broadcast 채널을 선택할 수 있습니다. ZIG2Serial에서는 채널 선택을 위해 연결 설정을 변경해야 합니다.

- Open은 연결하지 않은 것으로 납을 제거하면 됩니다.
- Short는 연결한 것으로 납을 묻혀 놓으면 됩니다.
- R5와 R6에 있는 저항은 0Ω이므로 제거하고 대신 납을 묻혀도 무방합니다.
- ZIG2Serial은 공장 출하 시 기본적으로 R5, R6, R7이 모두 Short가 되어 채널 1로 설정되어 있습니다. R7의 납만 제거했다 묻혔다 해서 채널 1과 4를 쉽게 선택할 수 있습니다
참고: 자사 제품인 CM-5의 경우 ZIG-100을 장착했을 때, Broadcast 채널 1이 선택되도록 되어있습니다. 만약, ZIG2Serial을 다른 채널로 설정한 경우 Broadcast 통신 모드에서 CM-5와 통신이 되지 않습니다.
| 채널 | ZIG2Serial의 연결 상태 |
|---|---|
| 1 | R7 => Short R6 => Short R5 => Short |
| 2 | R7 => Short R6 => Open R5 => Short |
| 3 | R7 => Short R6 => Short R5 => Open |
| 4 | R7 => Short R6 => Open R5 => Open |
| 4 | R7 => Open R6 => Don’t care R5 => Don’t care |
활용 방법
- RoboPlus Manager : 로보플러스 매니저를 통해 ZIG-100, ZIG-110의 설정값을 세팅할 수 있습니다.
- Zigbee SDK : Zigbee SDK를 통해 C언어로 Zigbee를 제어할 수 있습니다.
회로도


